WARNING:
JavaScript is turned OFF. None of the links on this concept map will
work until it is reactivated.
If you need help turning JavaScript On, click here.
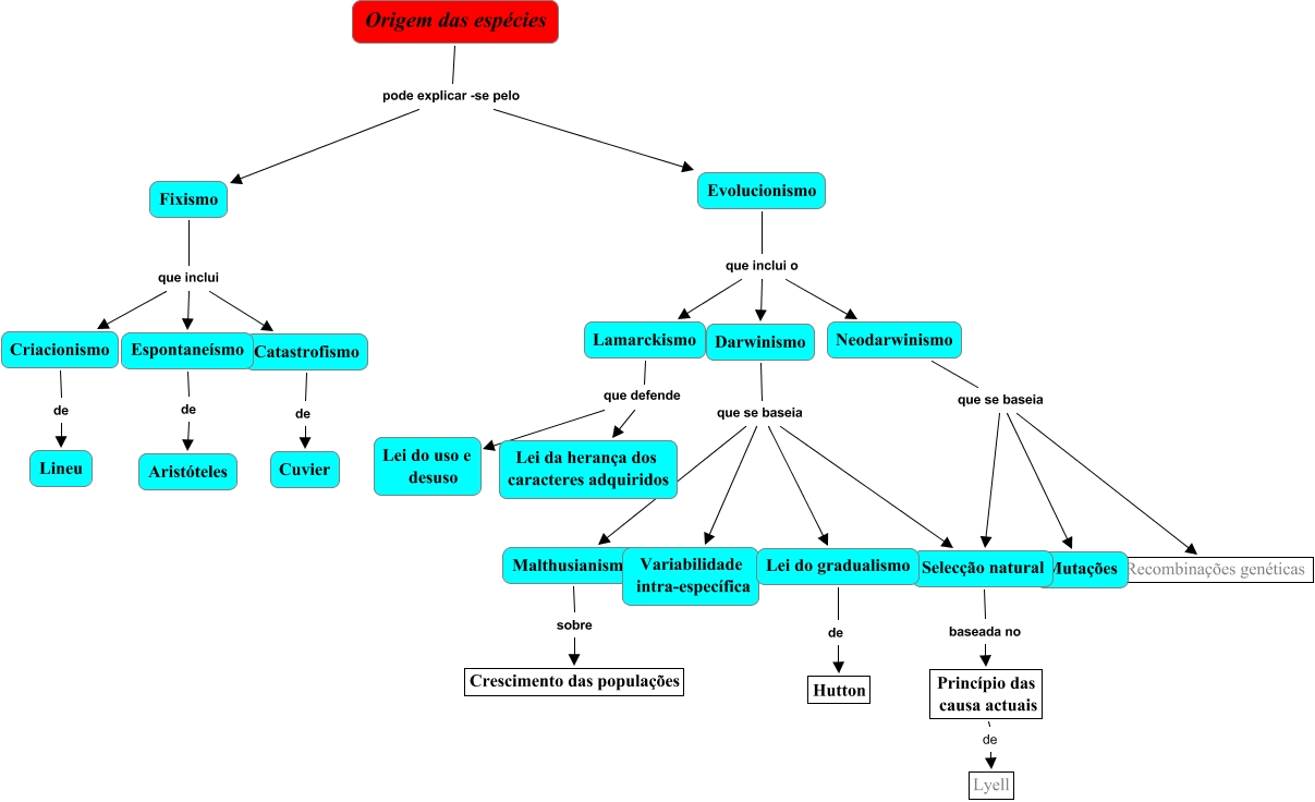
Esse mapa conceitual, produzido no IHMC CmapTools, tem a informação relacionada a: Origem das espécies, Origem das espécies pode explicar -se pelo Fixismo, Fixismo que inclui Catastrofismo, Malthusianismo sobre Crescimento das populações, Evolucionismo que inclui o Lamarckismo, Origem das espécies pode explicar -se pelo Evolucionismo, Neodarwinismo que se baseia Selecção natural, Fixismo que inclui Espontaneísmo, Fixismo que inclui Criacionismo, Evolucionismo que inclui o Neodarwinismo, Neodarwinismo que se baseia Mutações, Espontaneísmo de Aristóteles, Catastrofismo de Cuvier, Lei do gradualismo de Hutton, Lamarckismo que defende Lei da herança dos caracteres adquiridos, Criacionismo de Lineu, Evolucionismo que inclui o Darwinismo, Darwinismo que se baseia Lei do gradualismo, Darwinismo que se baseia Malthusianismo, Selecção natural baseada no Princípio das causa actuais, Darwinismo que se baseia Variabilidade intra-específica