Warning:
JavaScript is turned OFF. None of the links on this page will work until it is reactivated.
If you need help turning JavaScript On, click here.
The Concept Map you are trying to access has information related to:
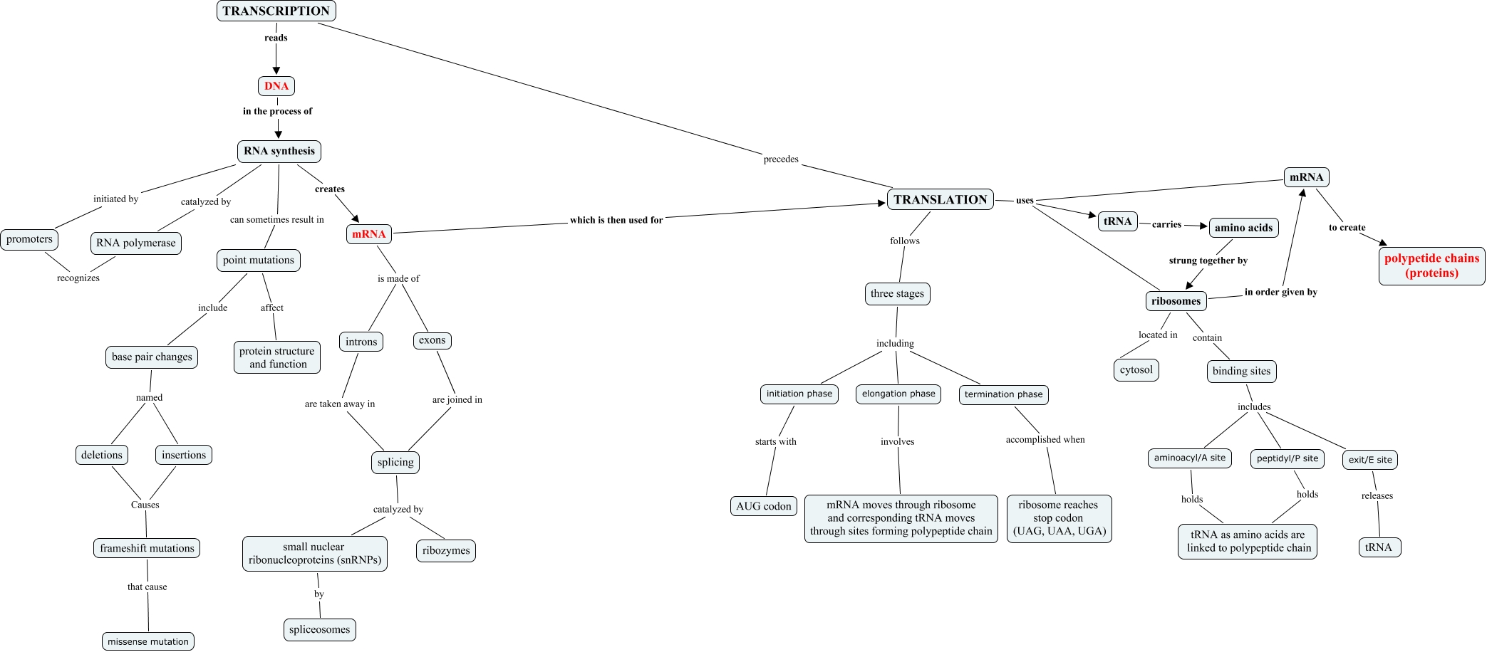
chapter 17, frameshift mutations that cause missense mutation, TRANSLATION uses ribosomes, three stages including elongation phase, binding sites includes exit/E site, splicing catalyzed by ribozymes, point mutations include base pair changes, insertions Causes frameshift mutations, small nuclear ribonucleoproteins (snRNPs) by spliceosomes, TRANSLATION uses tRNA, peptidyl/P site holds tRNA as amino acids are linked to polypeptide chain