Warning:
JavaScript is turned OFF. None of the links on this page will work until it is reactivated.
If you need help turning JavaScript On, click here.
The Concept Map you are trying to access has information related to:
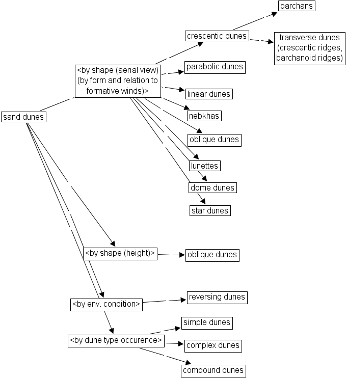
sand dune thesaurus, reversing dunes, crescentic dunes, barchans, lunettes, sand dunes, complex dunes, oblique dunes, simple dunes, nebkhas, dome dunes, compound dunes, by env. condition , parabolic dunes, by dune type occurence , transverse dunes (crescentic ridges, barchanoid ridges), star dunes, by shape (aerial view) (by form and relation to formative winds) , oblique dunes, linear dunes, by shape (height)