Warning:
JavaScript is turned OFF. None of the links on this page will work until it is reactivated.
If you need help turning JavaScript On, click here.
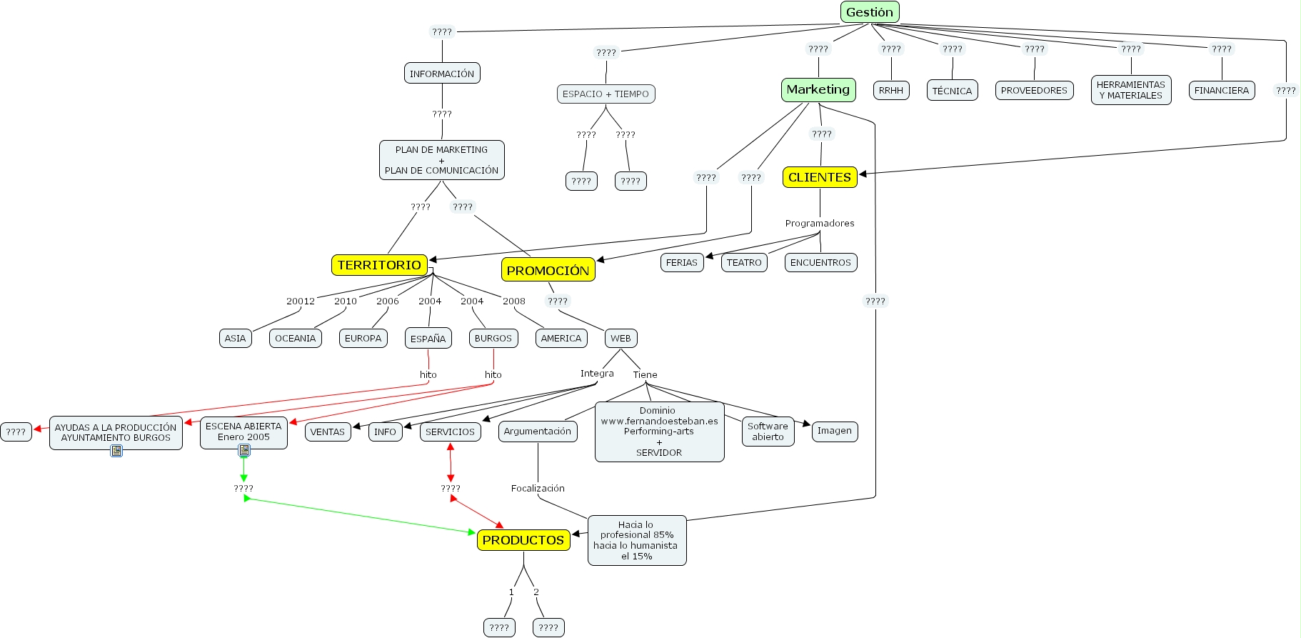
The Concept Map you are trying to access has information related to:
www.fernandoesteban.es, info, oceania, burgos, marketing, europa, ayudas a la producci�n ayuntamiento burgos, herramientas y materiales, financiera, territorio, rrhh, productos, encuentros, plan de marketing plan de comunicaci�n, ????, web, teatro, ????, america, hacia lo profesional 85% hacia lo humanista el 15%, dominio www.fernandoesteban.es performing-arts servidor, servicios, espa�a, imagen, clientes, t�cnica, ferias, escena abierta enero 2005, gesti�n, informaci�n, asia, ????, argumentaci�n, espacio tiempo, ????, ventas, software abierto, promoci�n, ????, proveedores