Warning:
JavaScript is turned OFF. None of the links on this page will work until it is reactivated.
If you need help turning JavaScript On, click here.
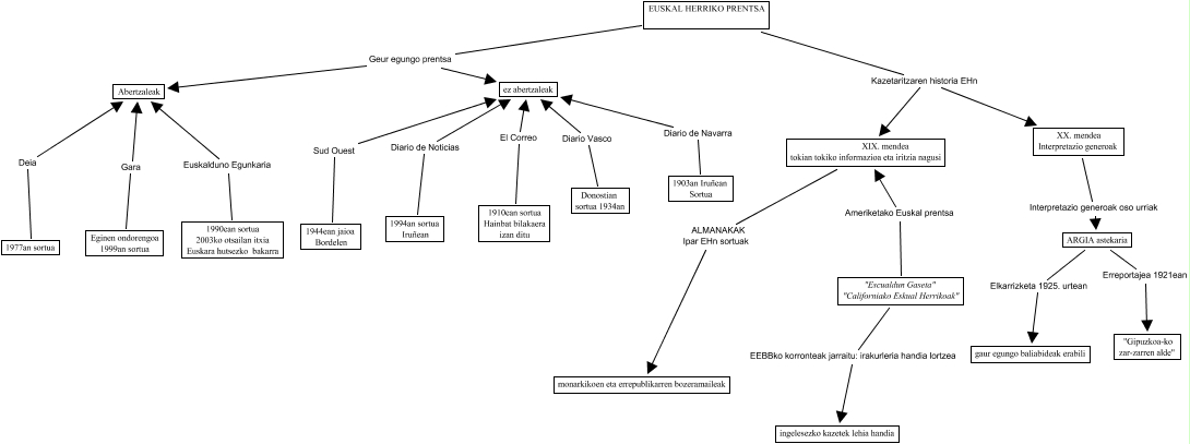
This Concept Map, created with IHMC CmapTools, has information related to: Euskal Herriko Prentsa, XX. mendea Interpretazio generoak Interpretazio generoak oso urriak ARGIA astekaria, "Escualdun Gaseta" "Californiako Eskual Herrikoak" Ameriketako Euskal prentsa XIX. mendea tokian tokiko informazioa eta iritzia nagusi, 1944ean jaioa Bordelen Sud Ouest ez abertzaleak, 1903an Iruñean Sortua Diario de Navarra ez abertzaleak, 1990ean sortua 2003ko otsailan itxia Euskara hutsezko bakarra Euskalduno Egunkaria Abertzaleak, EUSKAL HERRIKO PRENTSA Geur egungo prentsa ez abertzaleak, 1977an sortua Deia Abertzaleak, ARGIA astekaria Elkarrizketa 1925. urtean gaur egungo baliabideak erabili, Eginen ondorengoa 1999an sortua Gara Abertzaleak, "Escualdun Gaseta" "Californiako Eskual Herrikoak" EEBBko korronteak jarraitu: irakurleria handia lortzea ingelesezko kazetek lehia handia, 1910ean sortua Hainbat bilakaera izan ditu El Correo ez abertzaleak, EUSKAL HERRIKO PRENTSA Geur egungo prentsa Abertzaleak, ARGIA astekaria Erreportajea 1921ean "Gipuzkoa-ko zar-zarren alde", XIX. mendea tokian tokiko informazioa eta iritzia nagusi ALMANAKAK Ipar EHn sortuak monarkikoen eta errepublikarren bozeramaileak, EUSKAL HERRIKO PRENTSA Kazetaritzaren historia EHn XIX. mendea tokian tokiko informazioa eta iritzia nagusi, Donostian sortua 1934an Diario Vasco ez abertzaleak, EUSKAL HERRIKO PRENTSA Kazetaritzaren historia EHn XX. mendea Interpretazio generoak, 1994an sortua Iruñean Diario de Noticias ez abertzaleak