Warning:
JavaScript is turned OFF. None of the links on this page will work until it is reactivated.
If you need help turning JavaScript On, click here.
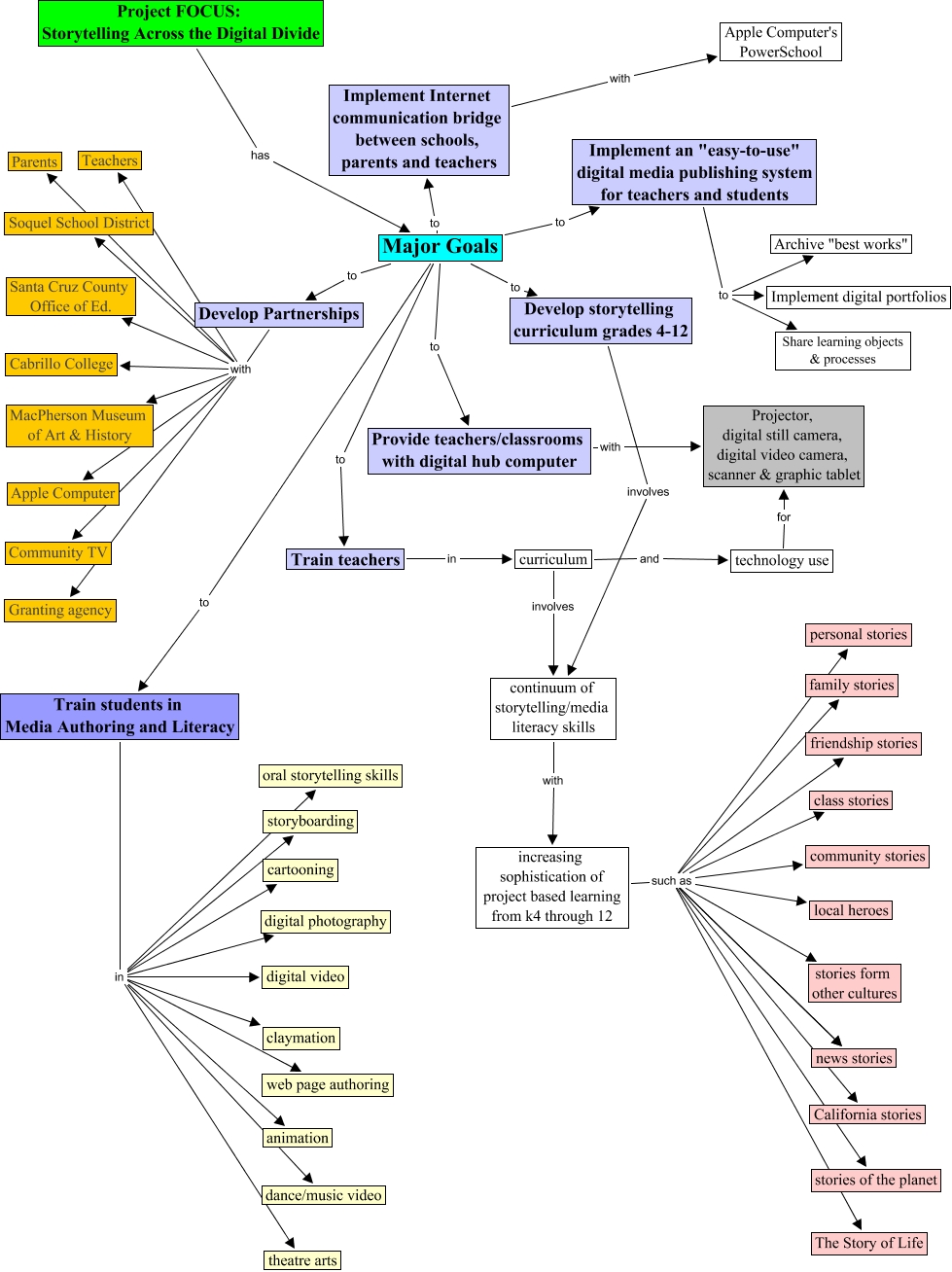
The Concept Map you are trying to access has information related to:
Project_FOCUS__Storytelling_Across_Digital_Divide, Train students in Media Authoring and Literacy in dance/music video, increasing sophistication of project based learning from k4 through 12 such as California stories, Major Goals to Provide teachers/classrooms with digital hub computer, Develop Partnerships with Parents, increasing sophistication of project based learning from k4 through 12 such as community stories, Implement an "easy-to-use" digital media publishing system for teachers and students to Share learning objects & processes, Train students in Media Authoring and Literacy in cartooning, Train students in Media Authoring and Literacy in oral storytelling skills, Develop storytelling curriculum grades 4-12 involves continuum of storytelling/media literacy skills, Develop Partnerships with Santa Cruz County Office of Ed.