WARNING:
JavaScript is turned OFF. None of the links on this concept map will
work until it is reactivated.
If you need help turning JavaScript On, click here.
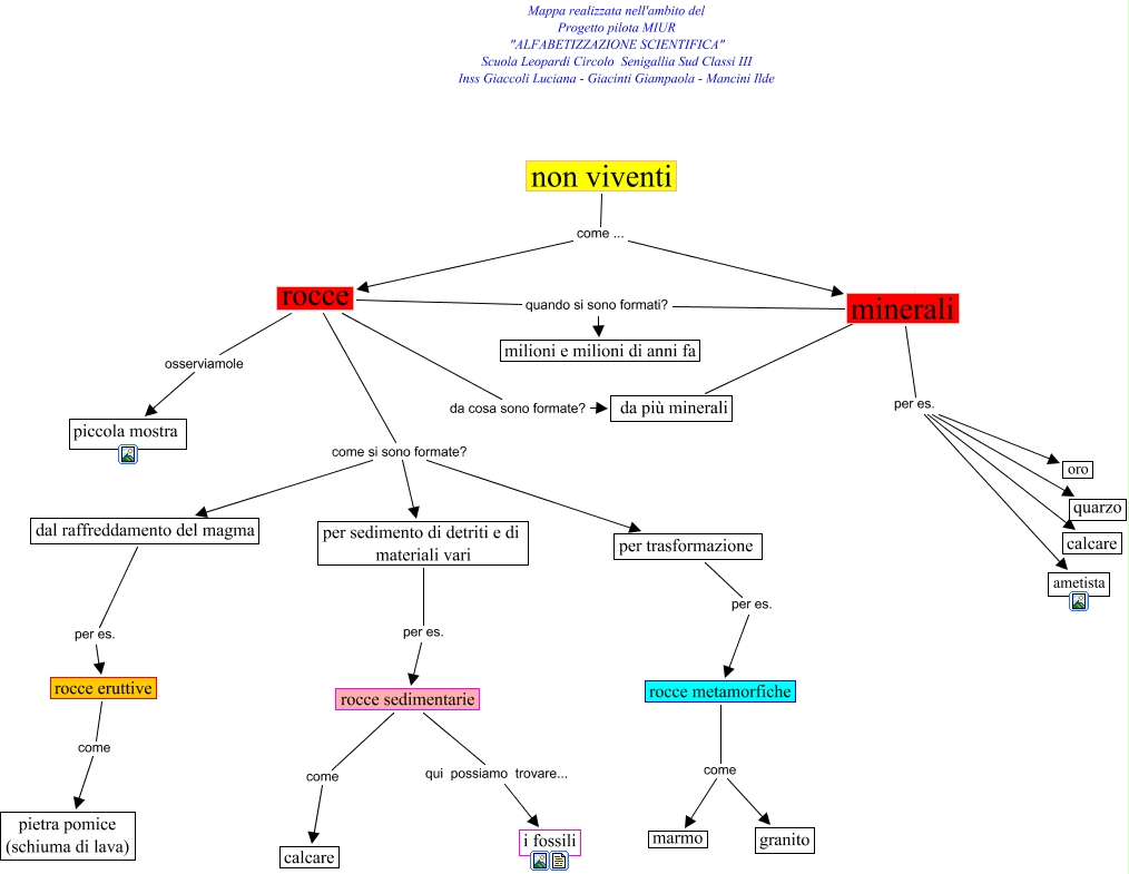
Questa Cmap, creata con IHMC CmapTools, contiene informazioni relative a: Non viventi, dal raffreddamento del magma per es. rocce eruttive, rocce metamorfiche come marmo, minerali per es. ametista, rocce come si sono formate? per sedimento di detriti e di materiali vari, rocce sedimentarie come calcare, per trasformazione per es. rocce metamorfiche, per sedimento di detriti e di materiali vari per es. rocce sedimentarie, minerali per es. calcare, rocce come si sono formate? dal raffreddamento del magma, rocce da cosa sono formate? da più minerali, non viventi come ... rocce, non viventi come ... minerali, rocce come si sono formate? per trasformazione, minerali per es. quarzo, rocce sedimentarie qui possiamo trovare... i fossili, da più minerali minerali, minerali per es. oro, rocce osserviamole piccola mostra, rocce metamorfiche come granito, rocce eruttive come pietra pomice (schiuma di lava)