Warning:
JavaScript is turned OFF. None of the links on this page will work until it is reactivated.
If you need help turning JavaScript On, click here.
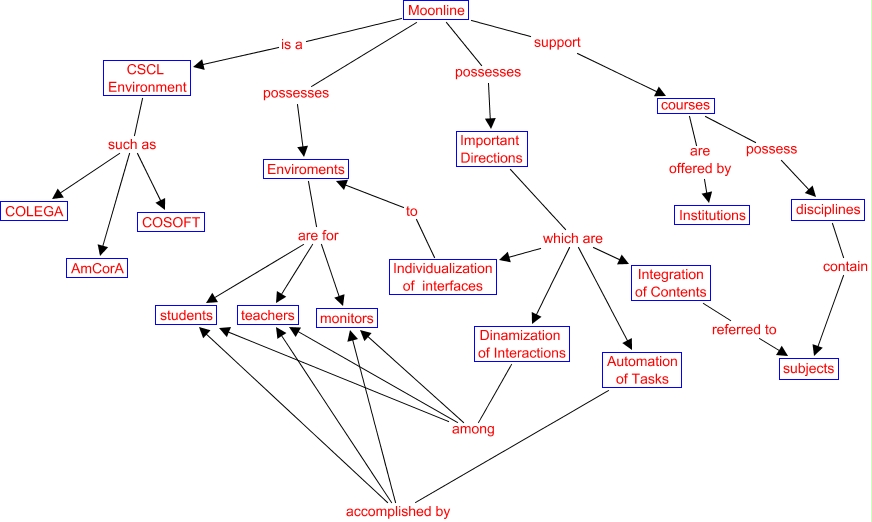
This Concept Map, created with IHMC CmapTools, has information related to: My thesis, Moonline support courses, Moonline possesses Important Directions, Enviroments are for teachers, Moonline possesses Enviroments, courses are offered by Institutions, Important Directions which are Dinamization of Interactions, Dinamization of Interactions among monitors, Important Directions which are Automation of Tasks, courses possess disciplines, Automation of Tasks accomplished by students, Enviroments are for students, Automation of Tasks accomplished by teachers, Moonline is a CSCL Environment, CSCL Environment such as COSOFT, Enviroments are for monitors, Automation of Tasks accomplished by monitors, CSCL Environment such as COLEGA, disciplines contain subjects, Dinamization of Interactions among students, Important Directions which are Individualization of interfaces