Warning:
JavaScript is turned OFF. None of the links on this page will work until it is reactivated.
If you need help turning JavaScript On, click here.
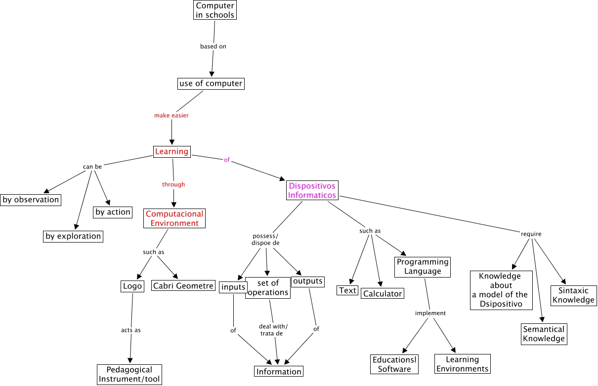
This Concept Map, created with IHMC CmapTools, has information related to: Chapter 1 of the Computer in Education's Book, Dispositivos Informaticos such as Programming Language, Dispositivos Informaticos possess/ dispoe de inputs, Learning can be by exploration, Dispositivos Informaticos require Sintaxic Knowledge, Learning can be by observation, inputs of Information, set of operations deal with/ trata de Information, Dispositivos Informaticos such as Calculator, Programming Language implement Educationsl Software, Dispositivos Informaticos require Semantical Knowledge, Logo acts as Pedagogical Instrument/tool, Programming Language implement Learning Environments, Dispositivos Informaticos possess/ dispoe de set of operations, Computacional Environment such as Cabri Geometre, outputs of Information, Dispositivos Informaticos possess/ dispoe de outputs, use of computer make easier Learning, Learning through Computacional Environment, Learning can be by action, Dispositivos Informaticos such as Text