Warning:
JavaScript is turned OFF. None of the links on this page will work until it is reactivated.
If you need help turning JavaScript On, click here.
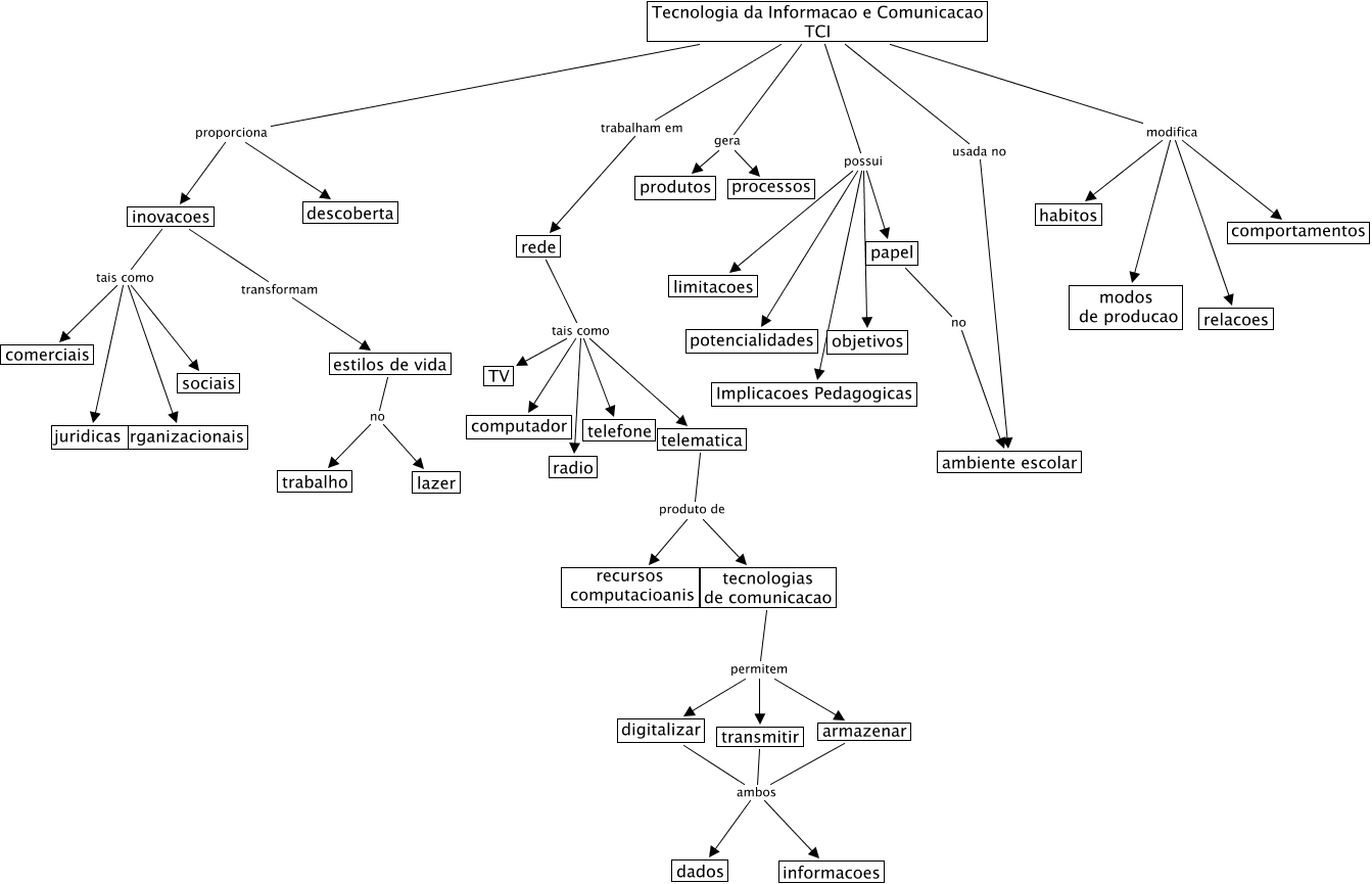
This Concept Map, created with IHMC CmapTools, has information related to: TCI e suas implicacoes Pedagogicas, armazenar ambos informacoes, Tecnologia da Informacao e Comunicacao TCI possui potencialidades, inovacoes tais como comerciais, Tecnologia da Informacao e Comunicacao TCI trabalham em rede, Tecnologia da Informacao e Comunicacao TCI modifica comportamentos, rede tais como TV, estilos de vida no lazer, Tecnologia da Informacao e Comunicacao TCI modifica habitos, tecnologias de comunicacao permitem digitalizar, Tecnologia da Informacao e Comunicacao TCI proporciona descoberta, estilos de vida no trabalho, rede tais como radio, Tecnologia da Informacao e Comunicacao TCI possui Implicacoes Pedagogicas, digitalizar ambos dados, inovacoes tais como juridicas, Tecnologia da Informacao e Comunicacao TCI possui objetivos, Tecnologia da Informacao e Comunicacao TCI proporciona inovacoes, Tecnologia da Informacao e Comunicacao TCI possui limitacoes, transmitir ambos dados, inovacoes tais como sociais