Warning:
JavaScript is turned OFF. None of the links on this page will work until it is reactivated.
If you need help turning JavaScript On, click here.
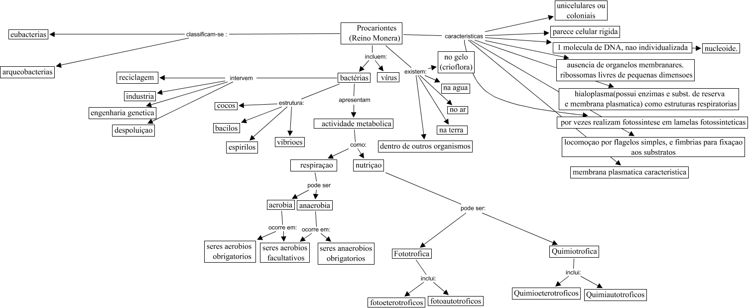
This Concept Map, created with IHMC CmapTools, has information related to: procariontes, Fototrofica inclui: fotoautotroficos, Procariontes (Reino Monera) classificam-se : arqueobacterias, Procariontes (Reino Monera) existem: no ar, bactérias intervem industria, Procariontes (Reino Monera) caracteristicas membrana plasmatica caracteristica, Quimiotrofica inclui: Quimiautotroficos, Procariontes (Reino Monera) existem: dentro de outros organismos, Procariontes (Reino Monera) caracteristicas por vezes realizam fotossintese em lamelas fotossinteticas, bactérias estrutura: vibrioes, Procariontes (Reino Monera) caracteristicas ausencia de organelos membranares. ribossomas livres de pequenas dimensoes, aerobia ocorre em: seres aerobios obrigatorios, Procariontes (Reino Monera) caracteristicas unicelulares ou coloniais, Procariontes (Reino Monera) caracteristicas hialoplasma(possui enzimas e subst. de reserva e membrana plasmatica) como estruturas respiratorias, nutriçao pode ser: Fototrofica, Procariontes (Reino Monera) existem: na terra, Quimiotrofica inclui: Quimioeterotroficos, actividade metabolica como: nutriçao, respiraçao pode ser anaerobia, Procariontes (Reino Monera) caracteristicas locomoçao por flagelos simples, e fimbrias para fixaçao aos substratos, bactérias estrutura: espirilos