WARNING:
JavaScript is turned OFF. None of the links on this concept map will
work until it is reactivated.
If you need help turning JavaScript On, click here.
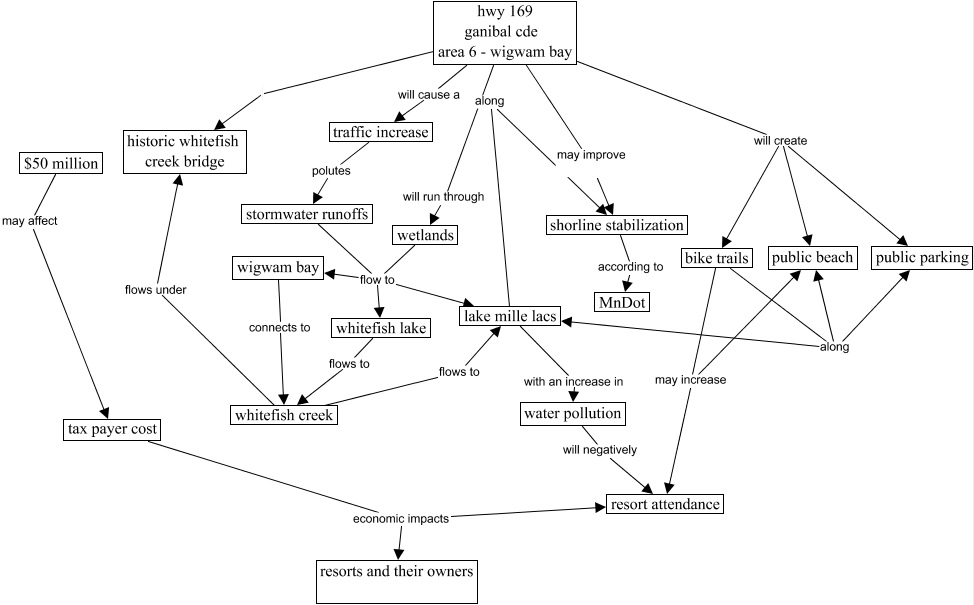
Este Cmap, tiene información relacionada con: hwy 159 improvements, bike trails along public parking, lake mille lacs along shorline stabilization, wigwam bay connects to whitefish creek, bike trails along public beach, whitefish lake flows to whitefish creek, tax payer cost economic impacts resort attendance, whitefish creek flows under historic whitefish creek bridge, whitefish creek flows to lake mille lacs, hwy 169 ganibal cde area 6 - wigwam bay will create public parking, wetlands flow to whitefish lake, hwy 169 ganibal cde area 6 - wigwam bay historic whitefish creek bridge, hwy 169 ganibal cde area 6 - wigwam bay may improve shorline stabilization, lake mille lacs with an increase in water pollution, tax payer cost economic impacts resorts and their owners, bike trails may increase resort attendance, bike trails along lake mille lacs, hwy 169 ganibal cde area 6 - wigwam bay will create bike trails, stormwater runoffs flow to wigwam bay, stormwater runoffs flow to lake mille lacs, shorline stabilization according to MnDot