WARNING:
JavaScript is turned OFF. None of the links on this concept map will
work until it is reactivated.
If you need help turning JavaScript On, click here.
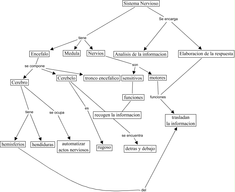
Este Cmap, tiene información relacionada con: Sistema nervioso, Encefalo se compone tronco encefalico, Cerebelo es rugoso, Sistema Nervioso tiene Nervios, Nervios son sensitivos, Cerebro tiene hendiduras, Elaboracion de la respuesta funciones trasladan la informacion, Encefalo se compone Cerebelo, Sistema Nervioso tiene Encefalo, Encefalo se compone Cerebro, Cerebro tiene hemisferios, Sistema Nervioso tiene Medula, Cerebelo se encuentra detras y debajo, Nervios son motores, Sistema Nervioso Se encarga Analisis de la informacion, Cerebro se ocupa automatizar actos nerviosos, hemisferios del trasladan la informacion, funciones recogen la informaciopn recogen la informacion, Sistema Nervioso Se encarga Elaboracion de la respuesta, sensitivos funciones funciones, motores funciones trasladan la informacion