Warning:
JavaScript is turned OFF. None of the links on this page will work until it is reactivated.
If you need help turning JavaScript On, click here.
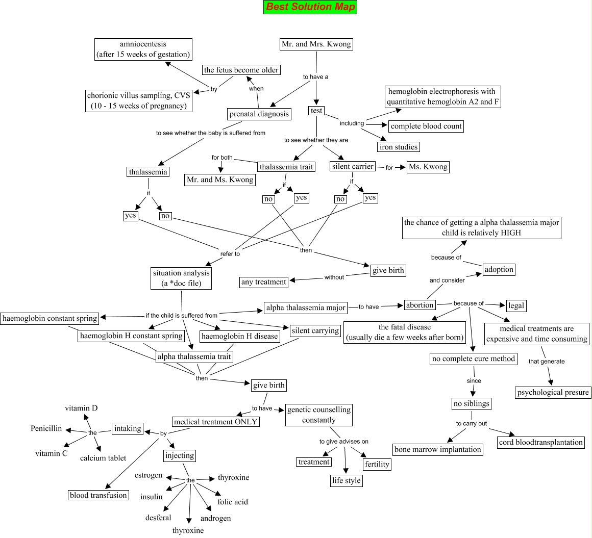
This Concept Map, created with IHMC CmapTools, has information related to: solution map, test including hemoglobin electrophoresis with quantitative hemoglobin A2 and F, abortion and consider adoption, medical treatment ONLY by intaking, situation analysis (a *doc file) if the child is suffered from alpha thalassemia trait, situation analysis (a *doc file) if the child is suffered from silent carrying, prenatal diagnosis to see whether the baby is suffered from thalassemia, test to see whether they are silent carrier, silent carrier if no, situation analysis (a *doc file) if the child is suffered from haemoglobin H disease, no siblings to carry out cord bloodtransplantation, yes refer to situation analysis (a *doc file), give birth to have genetic counselling constantly, adoption because of the chance of getting a alpha thalassemia major child is relatively HIGH, test including complete blood count, injecting the estrogen, genetic counselling constantly to give advises on treatment, injecting the insulin, situation analysis (a *doc file) if the child is suffered from haemoglobin constant spring, intaking the calcium tablet, the fetus become older by amniocentesis (after 15 weeks of gestation)