Warning:
JavaScript is turned OFF. None of the links on this page will work until it is reactivated.
If you need help turning JavaScript On, click here.
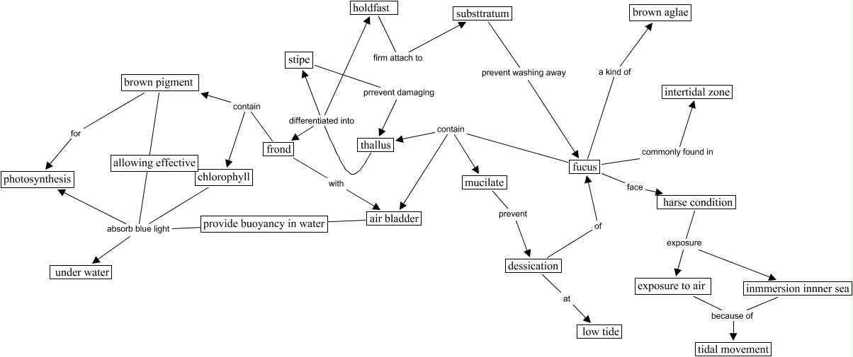
This Concept Map, created with IHMC CmapTools, has information related to: Fred, frond with air bladder, thallus differentiated into stipe, thallus differentiated into holdfast, brown pigment for photosynthesis, dessication of fucus, frond contain brown pigment, inmmersion innner sea because of tidal movement, fucus a kind of brown aglae, fucus commonly found in intertidal zone, substtratum prevent washing away fucus, thallus differentiated into frond, air bladder absorb blue light photosynthesis, harse condition exposure inmmersion innner sea, air bladder absorb blue light under water, fucus contain mucilate, dessication at low tide, fucus face harse condition, exposure to air because of tidal movement, stipe prrevent damaging thallus, chlorophyll absorb blue light under water