Warning:
JavaScript is turned OFF. None of the links on this page will work until it is reactivated.
If you need help turning JavaScript On, click here.
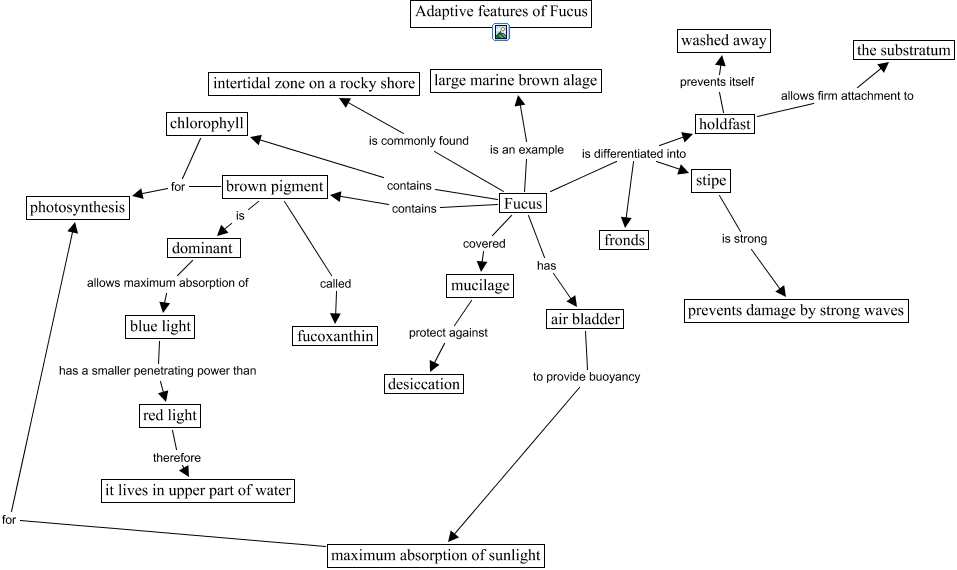
This Concept Map, created with IHMC CmapTools, has information related to: Group 2, mucilage protect against desiccation, holdfast prevents itself washed away, holdfast allows firm attachment to the substratum, chlorophyll for photosynthesis, Fucus contains brown pigment, maximum absorption of sunlight for photosynthesis, brown pigment called fucoxanthin, brown pigment is dominant, air bladder to provide buoyancy maximum absorption of sunlight, Fucus contains chlorophyll, stipe is strong prevents damage by strong waves, Fucus is an example large marine brown alage, Fucus is differentiated into stipe, Fucus is commonly found intertidal zone on a rocky shore, Fucus is differentiated into fronds, Fucus has air bladder, Fucus covered mucilage, dominant allows maximum absorption of blue light, red light therefore it lives in upper part of water, brown pigment for photosynthesis