Warning:
JavaScript is turned OFF. None of the links on this page will work until it is reactivated.
If you need help turning JavaScript On, click here.
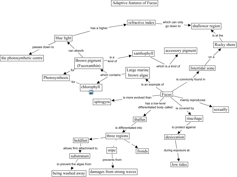
This Concept Map, created with IHMC CmapTools, has information related to: Fucus, three regions stipe, Large marine brown algae which contains chlorophyll, Brown pigment (Fucoxanthin) can absorb blue light, Fucus is more evolved than spirogyra, blue light passes down to the photosynthetic centre, Fucus mainly reproduces sexually, Fucus is commonly found in Intertidal zone, Brown pigment (Fucoxanthin) is a kind of xanthophyll, refractive index which can only go down to shallower region, Large marine brown algae which contains Brown pigment (Fucoxanthin), Fucus has a low-level differentiated body called thallus, substratum to prevent the algae from being washed away, Brown pigment (Fucoxanthin) for Photosynthesis, Rocky shore is at the shallower region, Fucus is an example of Large marine brown algae, mucilage to protect against desiccation, chlorophyll for Photosynthesis, Intertidal zone on a Rocky shore, xanthophyll which is a kind of accessory pigment, three regions holdfast