WARNING:
JavaScript is turned OFF. None of the links on this concept map will
work until it is reactivated.
If you need help turning JavaScript On, click here.
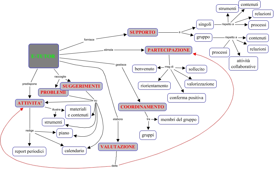
Este Cmap, tiene información relacionada con: _tutor_, PROBLEMI su ATTIVITA', singoli rispetto a contenuti, SUPPORTO a gruppo, SUPPORTO a singoli, gruppo rispetto a relazioni, E-TUTOR raccoglie PROBLEMI, E-TUTOR gestisce COORDINAMENTO, PROBLEMI su materiali e contenuti, COORDINAMENTO tra gruppi, singoli rispetto a relazioni, singoli rispetto a strumenti, COORDINAMENTO tra membri del gruppo, ATTIVITA' redige calendario, singoli rispetto a processi, SUGGERIMENTI su piano, SUGGERIMENTI su ATTIVITA', PARTECIPAZIONE msg di riorientamento, PROBLEMI su strumenti, SUGGERIMENTI su strumenti, gruppo rispetto a attività collaborative