WARNING:
JavaScript is turned OFF. None of the links on this concept map will
work until it is reactivated.
If you need help turning JavaScript On, click here.
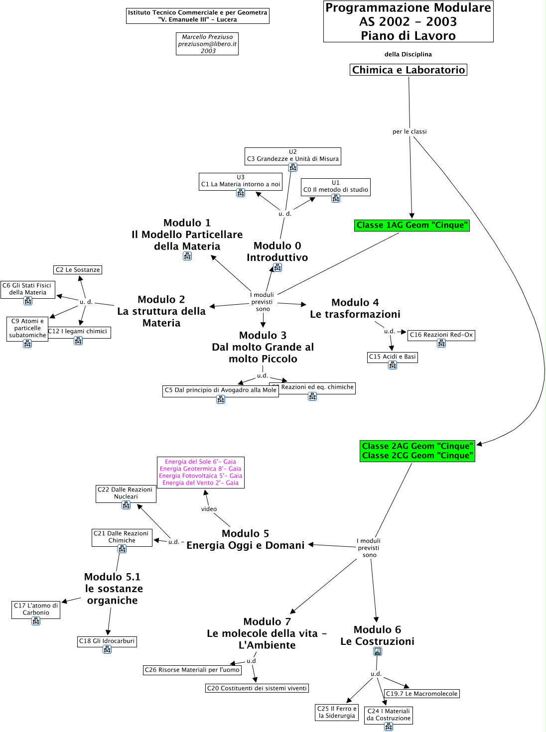
This Concept Map, created with IHMC CmapTools, has information related to: Piano di Lavoro Geometra 5, Modulo 4 Le trasformazioni u.d. C16 Reazioni Red-Ox, C21 Dalle Reazioni Chimiche Modulo 5.1 le sostanze organiche C18 Gli Idrocarburi, Classe 1AG Geom "Cinque" I moduli previsti sono Modulo 0 Introduttivo, Modulo 7 Le molecole della vita - L'Ambiente u.d C26 Risorse Materiali per l'uomo, Classe 1AG Geom "Cinque" I moduli previsti sono Modulo 4 Le trasformazioni, Chimica e Laboratorio per le classi Classe 1AG Geom "Cinque", Modulo 5 Energia Oggi e Domani u.d. C22 Dalle Reazioni Nucleari, Modulo 4 Le trasformazioni u.d. C15 Acidi e Basi, C21 Dalle Reazioni Chimiche Modulo 5.1 le sostanze organiche C17 L'atomo di Carbonio, Classe 2AG Geom "Cinque" Classe 2CG Geom "Cinque" I moduli previsti sono Modulo 7 Le molecole della vita - L'Ambiente, Classe 1AG Geom "Cinque" I moduli previsti sono Modulo 2 La struttura della Materia, Classe 1AG Geom "Cinque" I moduli previsti sono Modulo 3 Dal molto Grande al molto Piccolo, Modulo 6 Le Costruzioni u.d. C25 Il Ferro e la Siderurgia, Modulo 7 Le molecole della vita - L'Ambiente u.d C20 Costituenti dei sistemi viventi, Modulo 0 Introduttivo u. d. U3 C1 La Materia intorno a noi, Modulo 6 Le Costruzioni u.d. C24 I Materiali da Costruzione, Modulo 0 Introduttivo u. d. U2 C3 Grandezze e Unità di Misura, Chimica e Laboratorio per le classi Classe 2AG Geom "Cinque" Classe 2CG Geom "Cinque", Modulo 2 La struttura della Materia u. d. C2 Le Sostanze, Classe 2AG Geom "Cinque" Classe 2CG Geom "Cinque" I moduli previsti sono Modulo 6 Le Costruzioni