Warning:
JavaScript is turned OFF. None of the links on this page will work until it is reactivated.
If you need help turning JavaScript On, click here.
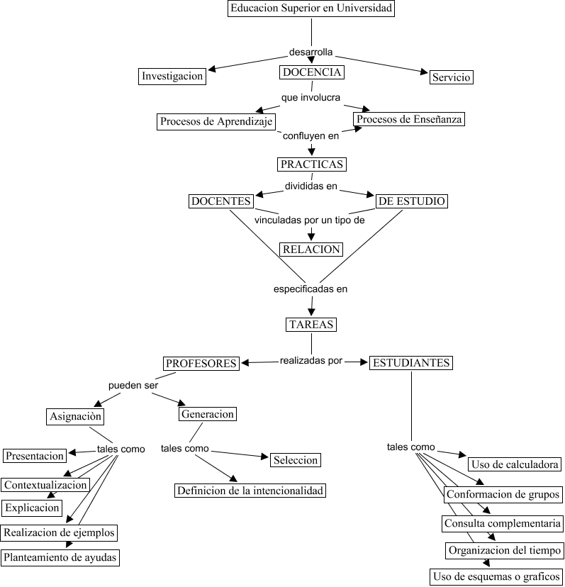
Este Cmap, tiene información relacionada con: prado, DOCENTES vinculadas por un tipo de RELACION, Asignaciòn tales como Contextualizacion, Asignaciòn tales como Realizacion de ejemplos, Procesos de Aprendizaje confluyen en PRACTICAS, ESTUDIANTES tales como Conformacion de grupos, Educacion Superior en Universidad desarrolla DOCENCIA, Asignaciòn tales como Presentacion, DE ESTUDIO especificadas en TAREAS, DE ESTUDIO vinculadas por un tipo de RELACION, PRACTICAS divididas en DOCENTES, Asignaciòn tales como Explicacion, DOCENCIA que involucra Procesos de Enseñanza, Generacion tales como Seleccion, PROFESORES pueden ser Generacion, Educacion Superior en Universidad desarrolla Servicio, Generacion tales como Definicion de la intencionalidad, PROFESORES pueden ser Asignaciòn, DOCENTES especificadas en TAREAS, Asignaciòn tales como Planteamiento de ayudas, Procesos de Aprendizaje confluyen en Procesos de Enseñanza