WARNING:
JavaScript is turned OFF. None of the links on this concept map will
work until it is reactivated.
If you need help turning JavaScript On, click here.
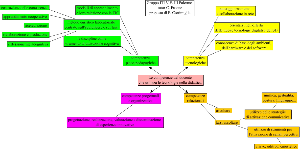
Questa Cmap, creata con IHMC CmapTools, contiene informazioni relative a: modulo_1.1, Le competenze del docente che utilizza le tecnologie nella didattica competenze progettuali e organizzative, metodo euristico laboratoriale centrato sull'apprendere e sul fare riflessione metacognitiva, competenze tecnologiche orientarsi nell'offerta delle nuove tecnologie digitali e del SD, competenze tecnologiche conoscenze di base degli ambienti, dell'hardware e del software, utilizzo delle strategiie di attivazione comunicativa mimica, gestualità, postura, linguaggio..., metodo euristico laboratoriale centrato sull'apprendere e sul fare apprendimento cooperativo, farsi ascoltare utilizzo di strumenti per l'attivazione di canali percettivi, competenze progettuali e organizzative progettazione, realizzazione, valutazione e disseminazione di esperienze innovative, Le competenze del docente che utilizza le tecnologie nella didattica competenze relazionali, metodo euristico laboratoriale centrato sull'apprendere e sul fare rielaborazione e produzione, competenze tecnologiche autoaggiornamento e collaborazione in rete, metodo euristico laboratoriale centrato sull'apprendere e sul fare costruzione delle conoscenze, farsi ascoltare utilizzo delle strategiie di attivazione comunicativa, competenze psico-pedagogiche metodo euristico laboratoriale centrato sull'apprendere e sul fare, competenze relazionali farsi ascoltare, Le competenze del docente che utilizza le tecnologie nella didattica competenze psico-pedagogiche, competenze psico-pedagogiche le discipline come strumento di attivazione cognitiva, competenze relazionali ???? ascoltare, utilizzo di strumenti per l'attivazione di canali percettivi visivo, uditivo, cinestetico, competenze psico-pedagogiche modelli di apprendimento e loro relazione con le TIC