WARNING:
JavaScript is turned OFF. None of the links on this concept map will
work until it is reactivated.
If you need help turning JavaScript On, click here.
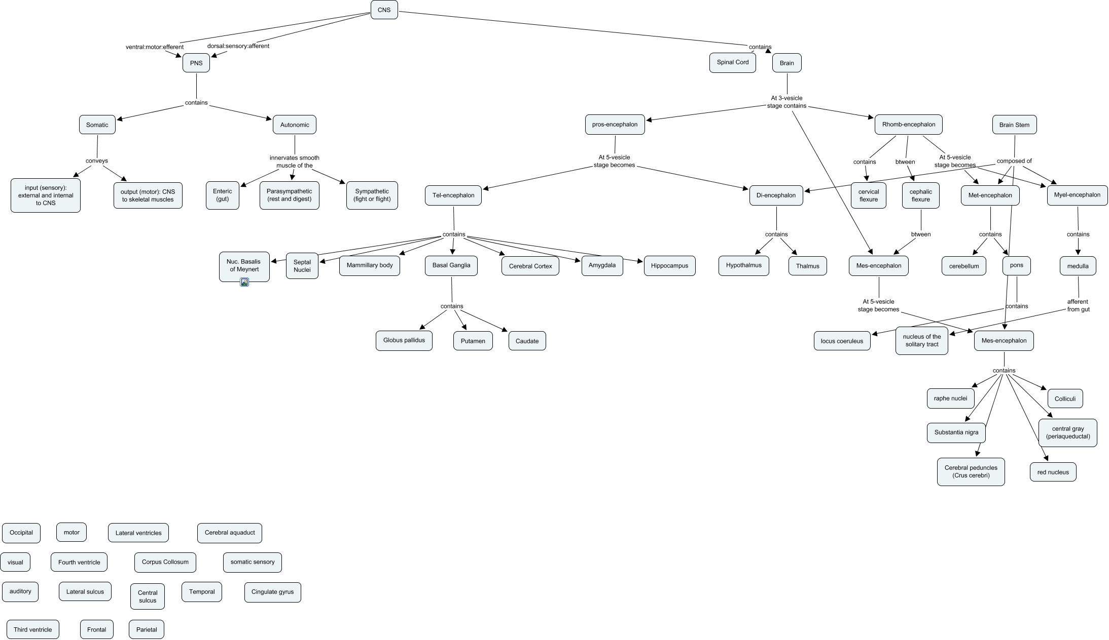
Deze Concept Map heeft informatie gerelateerd aan: Neuroanatomy, Rhomb-encephalon At 5-vesicle stage becomes Met-encephalon, Tel-encephalon contains Nuc. Basalis of Meynert, Rhomb-encephalon At 5-vesicle stage becomes Myel-encephalon, Tel-encephalon contains Hippocampus, PNS contains Somatic, Basal Ganglia contains Caudate, Di-encephalon contains Thalmus, Autonomic innervates smooth muscle of the Enteric (gut), Somatic conveys output (motor): CNS to skeletal muscles, Mes-encephalon contains Cerebral peduncles (Crus cerebri), Brain At 3-vesicle stage contains pros-encephalon, Rhomb-encephalon btween cephalic flexure, Brain Stem composed of Di-encephalon, Mes-encephalon At 5-vesicle stage becomes Mes-encephalon, Tel-encephalon contains Mammillary body, medulla afferent from gut nucleus of the solitary tract, Brain At 3-vesicle stage contains Rhomb-encephalon, Autonomic innervates smooth muscle of the Sympathetic (fight or flight), PNS contains Autonomic, Di-encephalon contains Hypothalmus