Warning:
JavaScript is turned OFF. None of the links on this page will work until it is reactivated.
If you need help turning JavaScript On, click here.
The Concept Map you are trying to access has information related to:
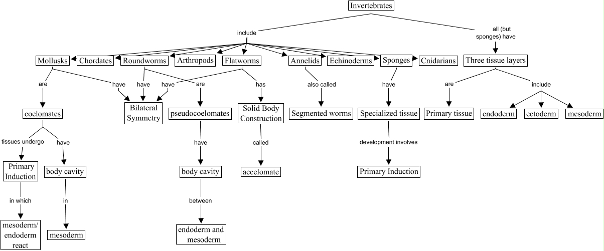
Invertebrates, Mollusks have Bilateral Symmetry, Invertebrates all (but sponges) have Three tissue layers, Invertebrates include Annelids, Specialized tissue development involves Primary Induction, Three tissue layers include endoderm, Roundworms are pseudocoelomates, Invertebrates include Sponges, Three tissue layers include mesoderm, Invertebrates include Chordates, Flatworms has Solid Body Construction