Warning:
JavaScript is turned OFF. None of the links on this page will work until it is reactivated.
If you need help turning JavaScript On, click here.
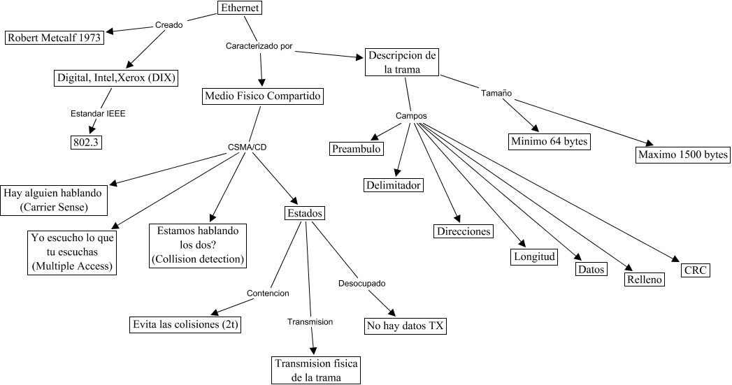
This Concept Map, created with IHMC CmapTools, has information related to: TodoEthernet, Medio Fisico Compartido CSMA/CD Estados, Medio Fisico Compartido CSMA/CD Yo escucho lo que tu escuchas (Multiple Access), Medio Fisico Compartido CSMA/CD Hay alguien hablando (Carrier Sense), Descripcion de la trama Campos CRC, Descripcion de la trama Campos Longitud, Ethernet Caracterizado por Medio Fisico Compartido, Descripcion de la trama Campos Direcciones, Descripcion de la trama Campos Relleno, Digital, Intel,Xerox (DIX) Estandar IEEE 802.3, Descripcion de la trama Campos Datos, Ethernet Caracterizado por Descripcion de la trama, Ethernet Creado Digital, Intel,Xerox (DIX), Descripcion de la trama Campos Delimitador, Descripcion de la trama Campos Preambulo, Estados Transmision Transmision fisica de la trama, Descripcion de la trama Tamaño Maximo 1500 bytes, Ethernet Creado Robert Metcalf 1973, Descripcion de la trama Tamaño Minimo 64 bytes, Medio Fisico Compartido CSMA/CD Estamos hablando los dos? (Collision detection), Estados Desocupado No hay datos TX