WARNING:
JavaScript is turned OFF. None of the links on this concept map will
work until it is reactivated.
If you need help turning JavaScript On, click here.
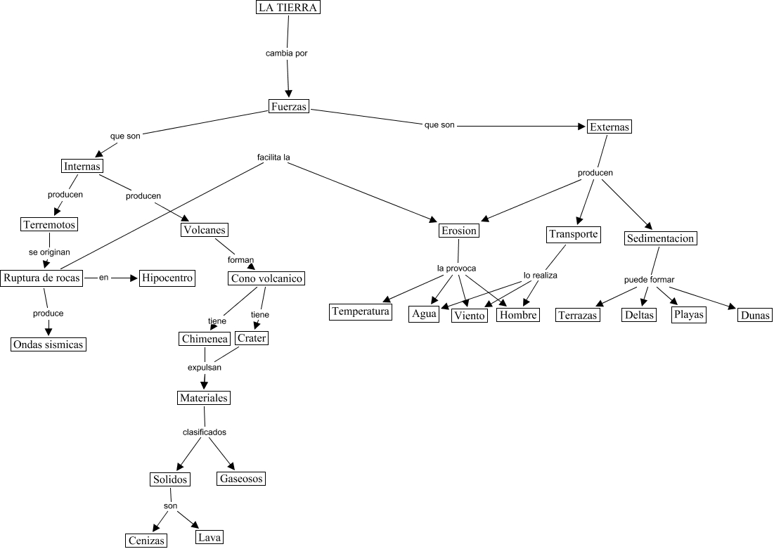
Este Cmap, tiene información relacionada con: latierra, Solidos son Cenizas, Externas producen Erosion, Internas producen Terremotos, Sedimentacion puede formar Dunas, Erosion la provoca Hombre, Volcanes forman Cono volcanico, Ruptura de rocas en Hipocentro, Sedimentacion puede formar Deltas, Ruptura de rocas facilita la Erosion, Fuerzas que son Internas, Materiales clasificados Solidos, Fuerzas que son Externas, Chimenea expulsan Materiales, Erosion la provoca Viento, Externas producen Transporte, LA TIERRA cambia por Fuerzas, Transporte lo realiza Agua, Transporte lo realiza Hombre, Materiales clasificados Gaseosos, Internas producen Volcanes