WARNING:
JavaScript is turned OFF. None of the links on this concept map will
work until it is reactivated.
If you need help turning JavaScript On, click here.
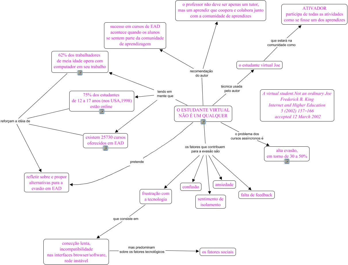
Esse mapa conceitual, produzido no IHMC CmapTools, tem a informação relacionada a: ARTIGO _ KING, O ESTUDANTE VIRTUAL NÃO É UM QUALQUER os fatores que contribuem para a evasão são falta de feedback, O ESTUDANTE VIRTUAL NÃO É UM QUALQUER os fatores que contribuem para a evasão são frustração com a tecnologia, conecção lenta, incompatibilidade nas interfaces browser/software, rede instável mas predominam sobre os fatores tecnológicos os fatores sociais, 62% dos trabalhadores de meia idade opera com computador em seu trabalho reforçam a idéia de refletir sobre e propor alternativas para a evasão em EAD, O ESTUDANTE VIRTUAL NÃO É UM QUALQUER tendo em mente que existem 25730 cursos oferecidos em EAD, O ESTUDANTE VIRTUAL NÃO É UM QUALQUER tendo em mente que 62% dos trabalhadores de meia idade opera com computador em seu trabalho, O ESTUDANTE VIRTUAL NÃO É UM QUALQUER recomendação do autor o professor não deve ser apenas um tutor, mas um aprendiz que coopera e colabora junto com a comunidade de aprendizes, O ESTUDANTE VIRTUAL NÃO É UM QUALQUER os fatores que contribuem para a evasão são confusão, O ESTUDANTE VIRTUAL NÃO É UM QUALQUER os fatores que contribuem para a evasão são ansiedade, existem 25730 cursos oferecidos em EAD reforçam a idéia de refletir sobre e propor alternativas para a evasão em EAD, O ESTUDANTE VIRTUAL NÃO É UM QUALQUER o problema dos cursos assíncronos é alta evasão, em torno de 30 a 50%, O ESTUDANTE VIRTUAL NÃO É UM QUALQUER técnica usada pelo autor o estudante virtual Joe, o estudante virtual Joe que estará na comunidade como ATIVADOR participa de todas as atividades como se fosse um dos aprendizes, O ESTUDANTE VIRTUAL NÃO É UM QUALQUER os fatores que contribuem para a evasão são sentimento de isolamento, frustração com a tecnologia que consiste em conecção lenta, incompatibilidade nas interfaces browser/software, rede instável, O ESTUDANTE VIRTUAL NÃO É UM QUALQUER pretende refletir sobre e propor alternativas para a evasão em EAD, O ESTUDANTE VIRTUAL NÃO É UM QUALQUER tendo em mente que 75% dos estudantes de 12 a 17 anos (nos USA,1998) estão online, 75% dos estudantes de 12 a 17 anos (nos USA,1998) estão online reforçam a idéia de refletir sobre e propor alternativas para a evasão em EAD, O ESTUDANTE VIRTUAL NÃO É UM QUALQUER recomendação do autor sucesso em cursos de EAD acontece quando os alunos se sentem parte da comunidade de aprendizagem