WARNING:
JavaScript is turned OFF. None of the links on this concept map will
work until it is reactivated.
If you need help turning JavaScript On, click here.
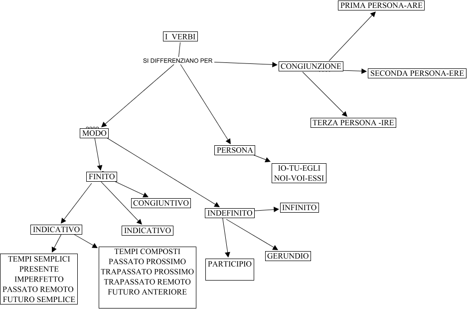
Questa Cmap, creata con IHMC CmapTools, contiene informazioni relative a: MAPPA D' ITALIANO-REGOLE, FINITO ???? INDICATIVO, CONGIUNZIONE ???? PRIMA PERSONA-ARE, I VERBI SI DIFFERENZIANO PER PERSONA, INDEFINITO ???? PARTICIPIO, INDEFINITO ???? INFINITO, CONGIUNZIONE ???? SECONDA PERSONA-ERE, INDEFINITO ???? GERUNDIO, INDICATIVO ???? TEMPI SEMPLICI PRESENTE IMPERFETTO PASSATO REMOTO FUTURO SEMPLICE, MODO ???? FINITO, FINITO ???? INDICATIVO, CONGIUNZIONE ???? TERZA PERSONA -IRE, I VERBI SI DIFFERENZIANO PER CONGIUNZIONE, I VERBI SI DIFFERENZIANO PER MODO, FINITO ???? CONGIUNTIVO, INDICATIVO ???? TEMPI COMPOSTI PASSATO PROSSIMO TRAPASSATO PROSSIMO TRAPASSATO REMOTO FUTURO ANTERIORE, PERSONA ???? IO-TU-EGLI NOI-VOI-ESSI, MODO ???? INDEFINITO