WARNING:
JavaScript is turned OFF. None of the links on this concept map will
work until it is reactivated.
If you need help turning JavaScript On, click here.
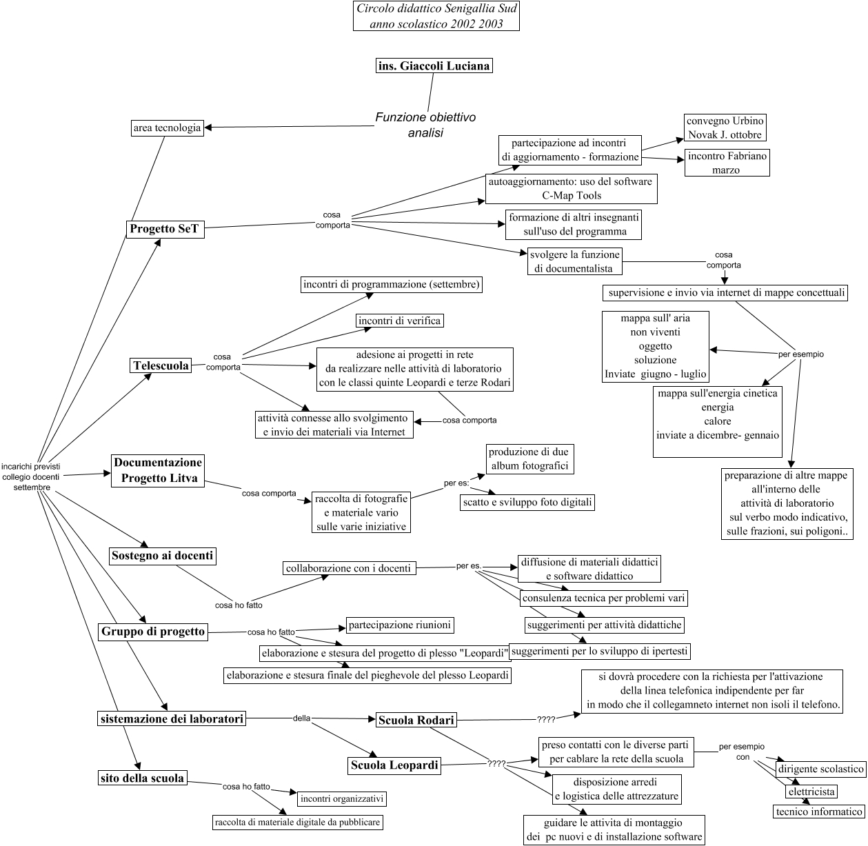
Questa Cmap, creata con IHMC CmapTools, contiene informazioni relative a: funzioneobiettivo, area tecnologia incarichi previsti collegio docenti settembre Sostegno ai docenti, sito della scuola cosa ho fatto incontri organizzativi, Documentazione Progetto Litva cosa comporta raccolta di fotografie e materiale vario sulle varie iniziative, preso contatti con le diverse parti per cablare la rete della scuola per esempio con elettricista, Progetto SeT cosa comporta svolgere la funzione di documentalista, partecipazione ad incontri di aggiornamento - formazione ???? convegno Urbino Novak J. ottobre, sistemazione dei laboratori della Scuola Rodari, Scuola Rodari ???? disposizione arredi e logistica delle attrezzature, Sostegno ai docenti cosa ho fatto collaborazione con i docenti, preso contatti con le diverse parti per cablare la rete della scuola per esempio con tecnico informatico, collaborazione con i docenti per es. consulenza tecnica per problemi vari, area tecnologia incarichi previsti collegio docenti settembre Documentazione Progetto Litva, ins. Giaccoli Luciana Funzione obiettivo analisi area tecnologia, Scuola Rodari ???? guidare le attivita di montaggio dei pc nuovi e di installazione software, supervisione e invio via internet di mappe concettuali per esempio preparazione di altre mappe all'interno delle attività di laboratorio sul verbo modo indicativo, sulle frazioni, sui poligoni.., collaborazione con i docenti per es. suggerimenti per lo sviluppo di ipertesti, Scuola Rodari ???? preso contatti con le diverse parti per cablare la rete della scuola, area tecnologia incarichi previsti collegio docenti settembre sistemazione dei laboratori, Progetto SeT cosa comporta autoaggiornamento: uso del software C-Map Tools, sistemazione dei laboratori della Scuola Leopardi