WARNING:
JavaScript is turned OFF. None of the links on this concept map will
work until it is reactivated.
If you need help turning JavaScript On, click here.
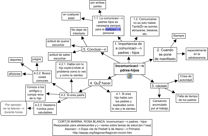
Este Cmap, tiene información relacionada con: Incomunicaci—n padres «hijos, 4.2.2. Busca cosas comunes ???? aficiones, 5. Conclusi—n ???? actitud de querer escuchar, 5. Conclusi—n ???? actitud de saber escuchar, 3. causas ???? Falta de tiempo de los padres, 2. Cuando se pone de manifiesto ???? especialmente en la adolescencia, 3. causas ???? Cansancio acumulado por el trabajo, 4.2. Si eres padre ???? 4.2.3. Destierra h‡bitos poco saludables, 1.1. La comunicaci—n padres hijos es necesaria siempre para la realizaci—n personal ???? en cualquier edad, 4.2.3. Destierra h‡bitos poco saludables ???? Por ejemplo: ver la televisi—n durante horas, 1.1. La comunicaci—n padres hijos es necesaria siempre para la realizaci—n personal ???? por ambas partes, 4.2. Si eres padre ???? Conoce a los amifgos y compa–eros de tu hijo, 4.2.2. Busca cosas comunes ???? deportes, Incomunicaci—n pdres-hijos ???? 2. Cuando se pone de manifiesto, 5. Conclusi—n ???? No dejar de intentarlo, 1. Importancia de a comunicaci—n padres - hijos ???? 1.2. Comunicarse no es solo hablar. TambiŽn es sonreir, abrazarse, besarse, etc., 4.2.2. Busca cosas comunes ???? juegos, 2. Cuando se pone de manifiesto ???? Siempre, Incomunicaci—n pdres-hijos ???? 4. QuŽ hacer, 4. QuŽ hacer ???? 4.1. Si eres hijo habla con tus padres y explicales como lo ves y te sientes, 4. QuŽ hacer ???? 4.2. Si eres padre