Warning:
JavaScript is turned OFF. None of the links on this page will work until it is reactivated.
If you need help turning JavaScript On, click here.
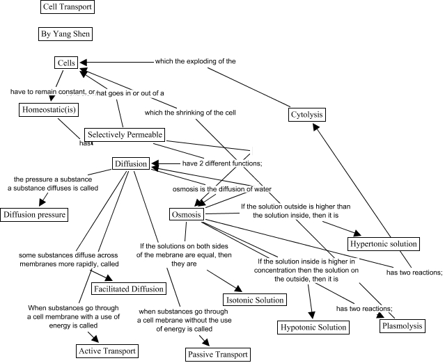
This Concept Map, created with IHMC CmapTools, has information related to: celltransport, Diffusion osmosis is the diffusion of water Osmosis, Osmosis has two reactions; Cytolysis, Cells have to remain constant, or Homeostatic(is), Selectively Permeable controls what goes in or out of a Cells, Osmosis If the solution inside is higher in concentration then the solution on the outside, then it is Hypotonic Solution, Diffusion the pressure a substance a substance diffuses is called Diffusion pressure, Osmosis Diffusion, Diffusion some substances diffuse across membranes more rapidly, called Facilitated Diffusion, Selectively Permeable Osmosis, Cytolysis which the exploding of the Cells, Osmosis has two reactions; Plasmolysis, Plasmolysis which the shrinking of the cell Cells, Selectively Permeable have 2 different functions; Diffusion, Diffusion When substances go through a cell membrane with a use of energy is called Active Transport, Osmosis If the solution outside is higher than the solution inside, then it is Hypertonic solution, Diffusion when substances go through a cell mebrane without the use of energy is called Passive Transport, Osmosis If the solutions on both sides of the mebrane are equal, then they are Isotonic Solution, Homeostatic(is) has Selectively Permeable