Warning:
JavaScript is turned OFF. None of the links on this page will work until it is reactivated.
If you need help turning JavaScript On, click here.
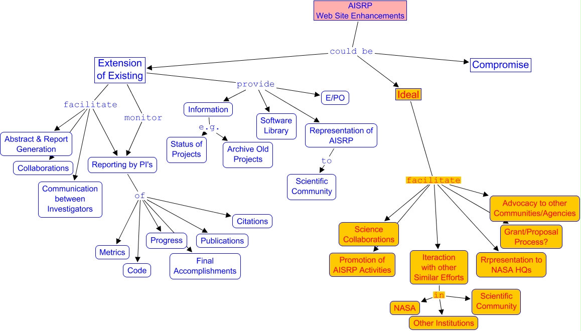
This Concept Map, created with IHMC CmapTools, has information related to: WWW, Extension of Existing provide Software Library, Extension of Existing facilitate Collaborations, Iteraction with other Similar Efforts in NASA, Extension of Existing provide E/PO, Representation of AISRP to Scientific Community, AISRP Web Site Enhancements could be Extension of Existing, Extension of Existing facilitate Communication between Investigators, AISRP Web Site Enhancements could be Compromise, Extension of Existing provide Representation of AISRP, Iteraction with other Similar Efforts in Scientific Community, Reporting by PI's of Publications, Information e.g. Archive Old Projects, Ideal facilitate Grant/Proposal Process?, Reporting by PI's of Final Accomplishments, Ideal facilitate Science Collaborations, Ideal facilitate Iteraction with other Similar Efforts, Reporting by PI's of Metrics, Reporting by PI's of Progress, Ideal facilitate Advocacy to other Communities/Agencies, Reporting by PI's of Citations