WARNING:
JavaScript is turned OFF. None of the links on this concept map will
work until it is reactivated.
If you need help turning JavaScript On, click here.
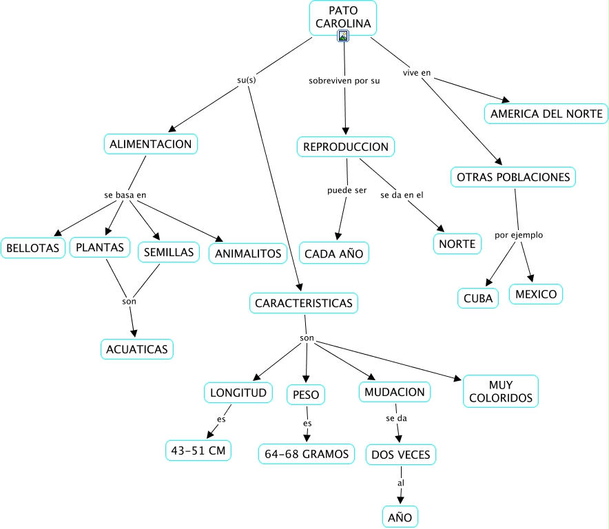
This Concept Map, created with IHMC CmapTools, has information related to: pato carolina, PATO CAROLINA vive en OTRAS POBLACIONES, REPRODUCCION se da en el NORTE, DOS VECES al AÑO, LONGITUD es 43-51 CM, PATO CAROLINA vive en AMERICA DEL NORTE, SEMILLAS son ACUATICAS, OTRAS POBLACIONES por ejemplo CUBA, MUDACION se da DOS VECES, CARACTERISTICAS son MUDACION, CARACTERISTICAS son LONGITUD, ALIMENTACION se basa en SEMILLAS, PATO CAROLINA sobreviven por su REPRODUCCION, ALIMENTACION se basa en PLANTAS, PATO CAROLINA su(s) CARACTERISTICAS, OTRAS POBLACIONES por ejemplo MEXICO, PATO CAROLINA su(s) ALIMENTACION, CARACTERISTICAS son PESO, PLANTAS son ACUATICAS, ALIMENTACION se basa en BELLOTAS, CARACTERISTICAS son MUY COLORIDOS