WARNING:
JavaScript is turned OFF. None of the links on this concept map will
work until it is reactivated.
If you need help turning JavaScript On, click here.
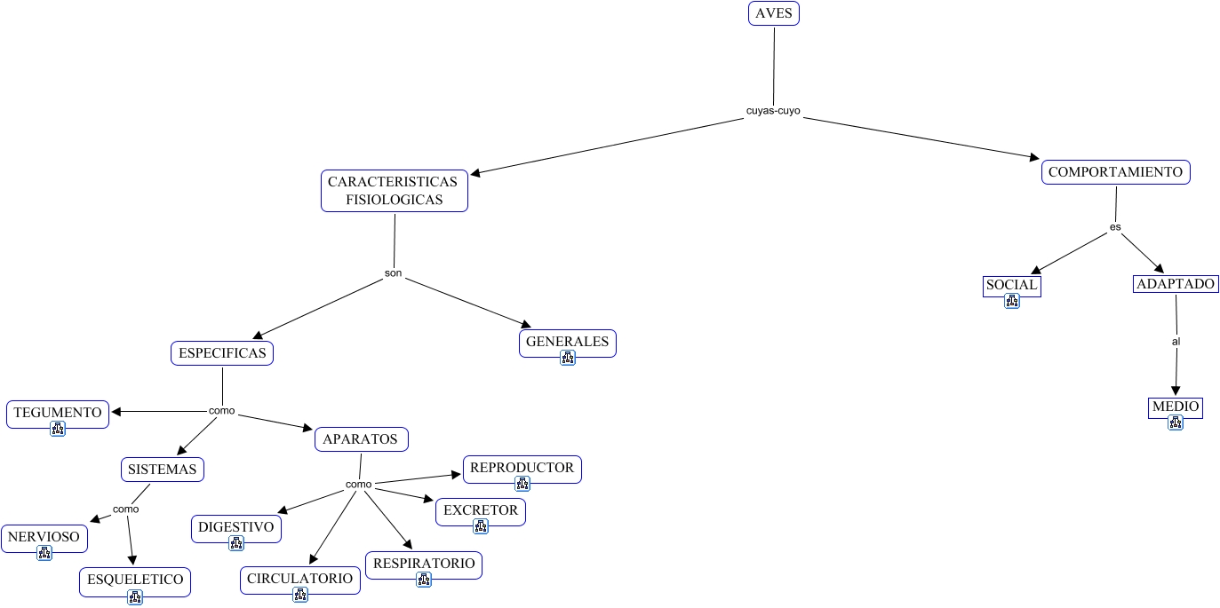
Este Cmap, tiene información relacionada con: AVES GENERAL, ESPECIFICAS como SISTEMAS, COMPORTAMIENTO es SOCIAL, SISTEMAS como ESQUELETICO, ADAPTADO al MEDIO, COMPORTAMIENTO es ADAPTADO, CARACTERISTICAS FISIOLOGICAS son GENERALES, APARATOS como EXCRETOR, APARATOS como REPRODUCTOR, SISTEMAS como NERVIOSO, APARATOS como CIRCULATORIO, AVES cuyas-cuyo COMPORTAMIENTO, ESPECIFICAS como APARATOS, CARACTERISTICAS FISIOLOGICAS son ESPECIFICAS, APARATOS como DIGESTIVO, ESPECIFICAS como TEGUMENTO, APARATOS como RESPIRATORIO, AVES cuyas-cuyo CARACTERISTICAS FISIOLOGICAS