Warning:
JavaScript is turned OFF. None of the links on this page will work until it is reactivated.
If you need help turning JavaScript On, click here.
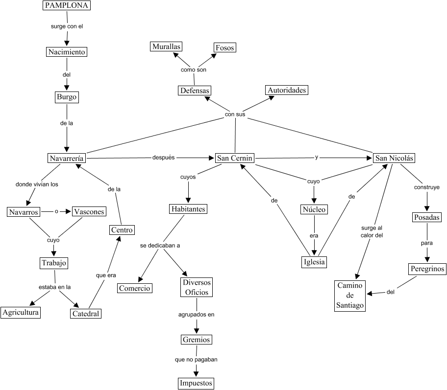
This Concept Map, created with IHMC CmapTools, has information related to: Burgos, Navarrería con sus Defensas, San Nicolás construye Posadas, Navarrería donde vivían los Navarros, San Cernin con sus Autoridades, Defensas como son Fosos, Nacimiento del Burgo, Peregrinos del Camino de Santiago, San Nicolás con sus Autoridades, San Nicolás con sus Defensas, Habitantes se dedicaban a Diversos Oficios, Iglesia de San Nicolás, Gremios que no pagaban Impuestos, Vascones cuyo Trabajo, San Cernin y San Nicolás, Habitantes se dedicaban a Comercio, Posadas para Peregrinos, Trabajo estaba en la Catedral, Navarrería después San Cernin, San Cernin cuyo Núcleo, San Nicolás surge al calor del Camino de Santiago