WARNING:
JavaScript is turned OFF. None of the links on this concept map will
work until it is reactivated.
If you need help turning JavaScript On, click here.
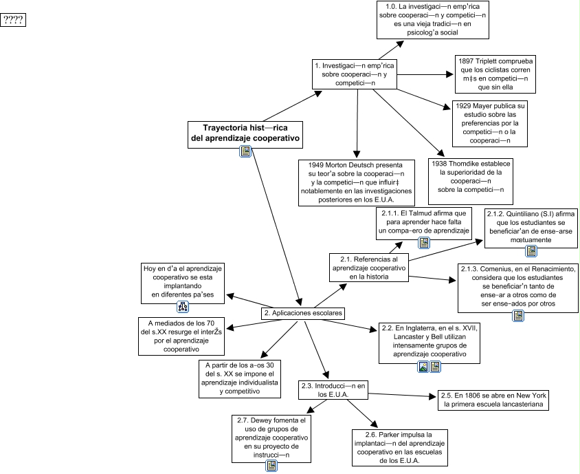
Este Cmap, tiene información relacionada con: Historia, 2. Aplicaciones escolares ???? A mediados de los 70 del s.XX resurge el interŽs por el aprendizaje cooperativo, 2.1. Referencias al aprendizaje cooperativo en la historia ???? 2.1.1. El Talmud afirma que para aprender hace falta un compa–ero de aprendizaje, 2. Aplicaciones escolares ???? 2.3. Introducci—n en los E.U.A., 2.1. Referencias al aprendizaje cooperativo en la historia ???? 2.1.3. Comenius, en el Renacimiento, considera que los estudiantes se beneficiar’n tanto de ense–ar a otros como de ser ense–ados por otros, 1. Investigaci—n emp’rica sobre cooperaci—n y competici—n ???? 1897 Triplett comprueba que los ciclistas corren m‡s en competici—n que sin ella, 2.3. Introducci—n en los E.U.A. ???? 2.7. Dewey fomenta el uso de grupos de aprendizaje cooperativo en su proyecto de instrucci—n, 2. Aplicaciones escolares ???? 2.2. En Inglaterra, en el s. XVII, Lancaster y Bell utilizan intensamente grupos de aprendizaje cooperativo, 1. Investigaci—n emp’rica sobre cooperaci—n y competici—n ???? 1938 Thomdike establece la superioridad de la cooperaci—n sobre la competici—n, 1. Investigaci—n emp’rica sobre cooperaci—n y competici—n ???? 1929 Mayer publica su estudio sobre las preferencias por la competici—n o la cooperaci—n, 2.3. Introducci—n en los E.U.A. ???? 2.6. Parker impulsa la implantaci—n del aprendizaje cooperativo en las escuelas de los E.U.A., 2.3. Introducci—n en los E.U.A. ???? 2.5. En 1806 se abre en New York la primera escuela lancasteriana, 2.1. Referencias al aprendizaje cooperativo en la historia ???? 2.1.2. Quintiliano (S.I) afirma que los estudiantes se beneficiar’an de ense–arse mœtuamente, 1. Investigaci—n emp’rica sobre cooperaci—n y competici—n ???? 1.0. La investigaci—n emp’rica sobre cooperaci—n y competici—n es una vieja tradici—n en psicolog’a social, 2. Aplicaciones escolares ???? 2.1. Referencias al aprendizaje cooperativo en la historia, 1. Investigaci—n emp’rica sobre cooperaci—n y competici—n ???? 1949 Morton Deutsch presenta su teor’a sobre la cooperaci—n y la competici—n que influir‡ notablemente en las investigaciones posteriores en los E.U.A., Trayectoria hist—rica del aprendizaje cooperativo ???? 1. Investigaci—n emp’rica sobre cooperaci—n y competici—n, 2. Aplicaciones escolares ???? Hoy en d’a el aprendizaje cooperativo se esta implantando en diferentes pa’ses, Trayectoria hist—rica del aprendizaje cooperativo ???? 2. Aplicaciones escolares, 2. Aplicaciones escolares ???? A partir de los a–os 30 del s. XX se impone el aprendizaje individualista y competitivo