WARNING:
JavaScript is turned OFF. None of the links on this concept map will
work until it is reactivated.
If you need help turning JavaScript On, click here.
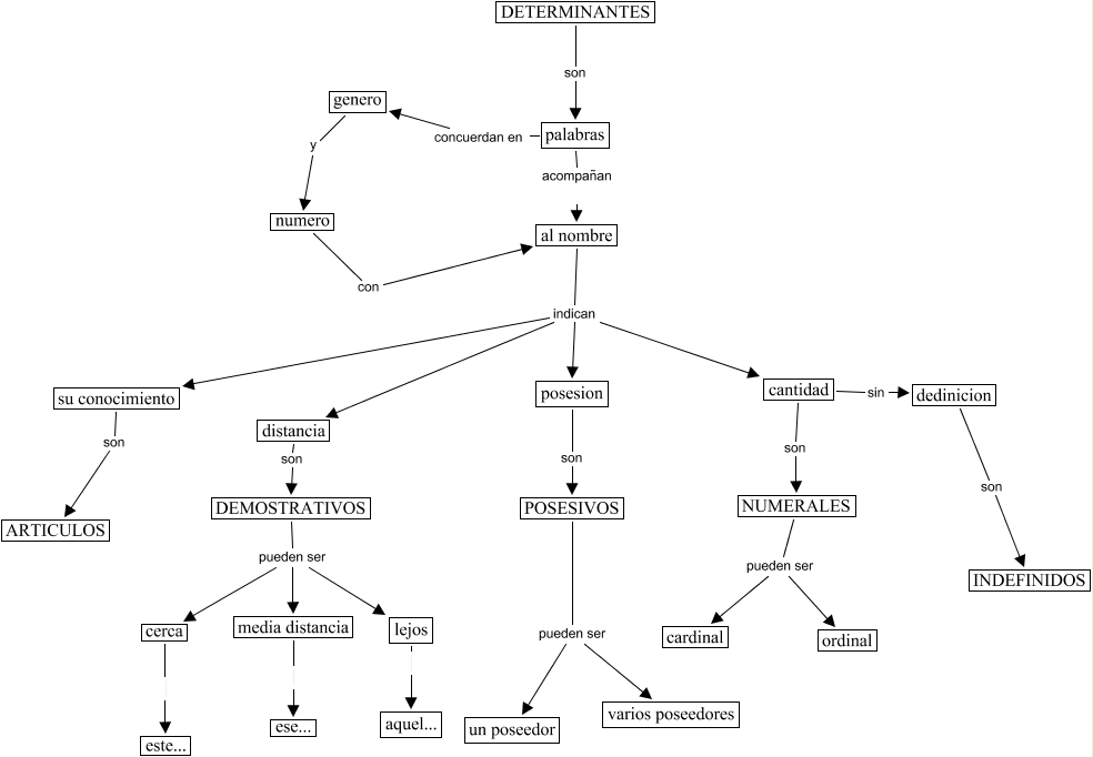
Este Cmap, tiene información relacionada con: determinantes, numero con al nombre, distancia son DEMOSTRATIVOS, al nombre indican cantidad, DEMOSTRATIVOS pueden ser lejos, al nombre indican posesion, palabras acompañan al nombre, genero y numero, dedinicion son INDEFINIDOS, cerca este..., DEMOSTRATIVOS pueden ser cerca, al nombre indican distancia, POSESIVOS pueden ser un poseedor, palabras concuerdan en genero, DETERMINANTES son palabras, lejos aquel..., DEMOSTRATIVOS pueden ser media distancia, cantidad son NUMERALES, POSESIVOS pueden ser varios poseedores, al nombre indican su conocimiento, posesion son POSESIVOS