WARNING:
JavaScript is turned OFF. None of the links on this concept map will
work until it is reactivated.
If you need help turning JavaScript On, click here.
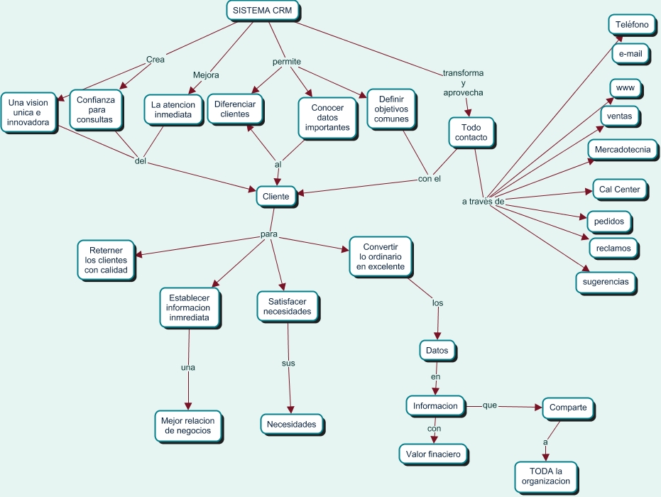
Este Cmap, tiene información relacionada con: ¿Qué es CRM_, La atencion inmediata del Cliente, Todo contacto a través de Teléfono, Cliente para Reterner los clientes con calidad, Todo contacto a través de pedidos, SISTEMA CRM permite Definir objetivos comunes, SISTEMA CRM permite Conocer datos importantes, SISTEMA CRM Crea Confianza para consultas, Confianza para consultas del Cliente, Una vision unica e innovadora del Cliente, SISTEMA CRM permite Diferenciar clientes, SISTEMA CRM transforma y aprovecha Todo contacto, Todo contacto a través de sugerencias, Cliente para Establecer informacion inmrediata, Definir objetivos comunes con el Cliente, Todo contacto a través de Cal Center, Todo contacto a través de reclamos, Informacion que Comparte, Todo contacto a través de Mercadotecnia, Comparte a TODA la organizacion, SISTEMA CRM Crea Una vision unica e innovadora