WARNING:
JavaScript is turned OFF. None of the links on this concept map will
work until it is reactivated.
If you need help turning JavaScript On, click here.
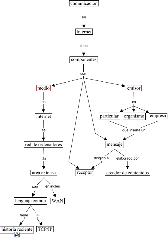
Este Cmap, tiene información relacionada con: modulo 1, mensaje dirigido a receptor, particular que inserta un mensaje, emisor es organismo, red de ordenadores de area extensa, empresa que inserta un mensaje, componentes son receptor, comunicacion en Internet, emisor es particular, area extensa con lenguaje comun, lenguaje comun tiene historia reciente, emisor es empresa, Internet tiene componentes, componentes son mensaje, lenguaje comun es TCP/IP, componentes son medio, medio es internet, area extensa en ingles WAN, mensaje elaborado por creador de contenidos, organismo que inserta un mensaje, internet es red de ordenadores