WARNING:
JavaScript is turned OFF. None of the links on this concept map will
work until it is reactivated.
If you need help turning JavaScript On, click here.
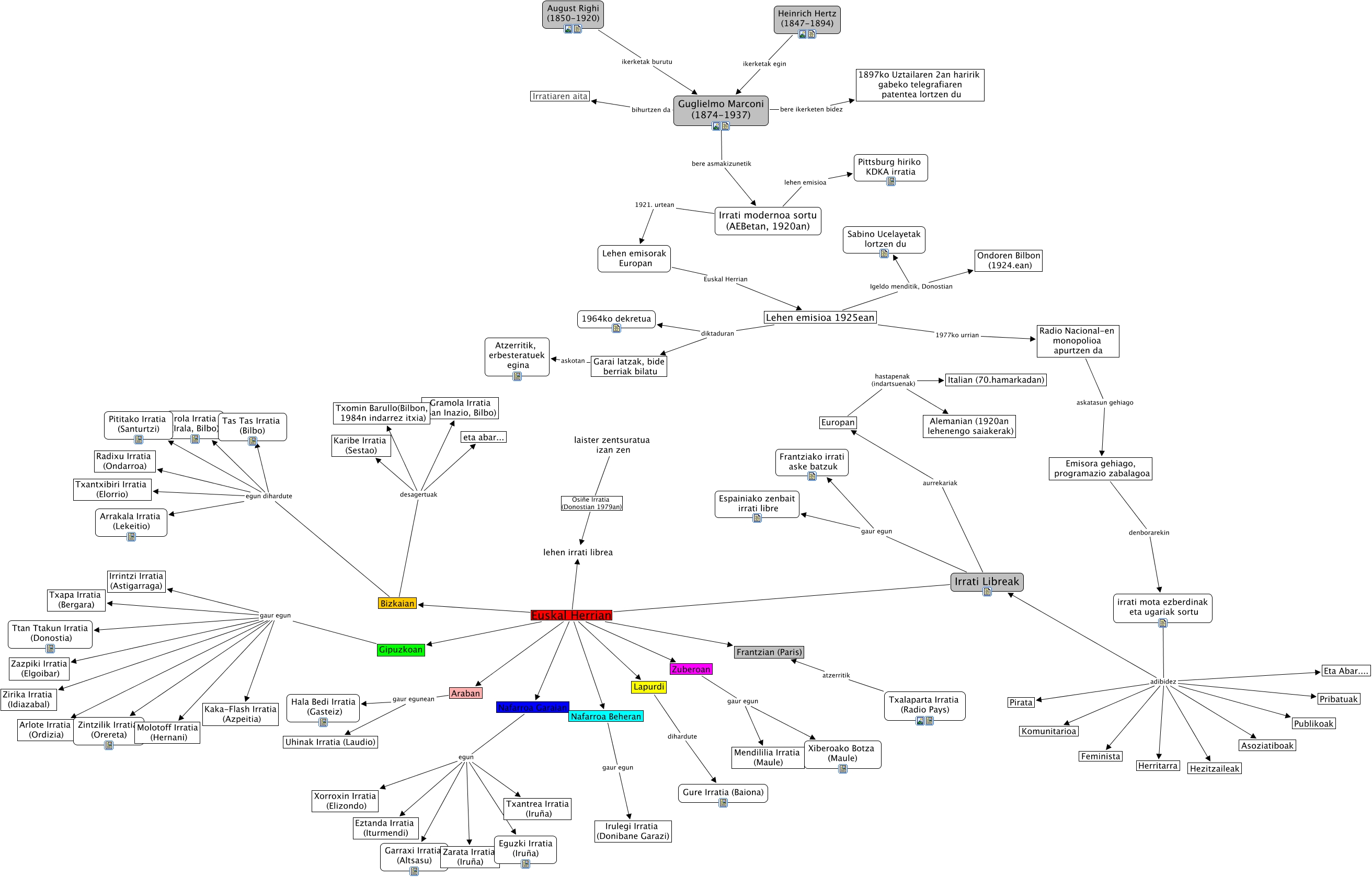
This Concept Map, created with IHMC CmapTools, has information related to: Irrati-Libreak, Irrati Libreak Euskal Herrian Araban, Nafarroa Garaian egun Garraxi Irratia (Altsasu), Guglielmo Marconi (1874-1937) bere asmakizunetik Irrati modernoa sortu (AEBetan, 1920an), Bizkaian desagertuak Txomin Barullo(Bilbon, 1984n indarrez itxia), Guglielmo Marconi (1874-1937) bere ikerketen bidez 1897ko Uztailaren 2an haririk gabeko telegrafiaren patentea lortzen du, Garai latzak, bide berriak bilatu askotan Atzerritik, erbesteratuek egina, Nafarroa Garaian egun Txantrea Irratia (Iruña), Irrati Libreak gaur egun Espainiako zenbait irrati libre, Bizkaian egun dihardute Tas Tas Irratia (Bilbo), Irrati modernoa sortu (AEBetan, 1920an) lehen emisioa Pittsburg hiriko KDKA irratia, Bizkaian egun dihardute Radixu Irratia (Ondarroa), Radio Nacional-en monopolioa apurtzen da askatasun gehiago Emisora gehiago, programazio zabalagoa, irrati mota ezberdinak eta ugariak sortu adibidez Hezitzaileak, irrati mota ezberdinak eta ugariak sortu adibidez Asoziatiboak, Irrati Libreak Euskal Herrian Frantzian (Paris), Emisora gehiago, programazio zabalagoa denborarekin irrati mota ezberdinak eta ugariak sortu, irrati mota ezberdinak eta ugariak sortu adibidez Feminista, Gipuzkoan gaur egun Zintzilik Irratia (Orereta), Gipuzkoan gaur egun Kaka-Flash Irratia (Azpeitia), Irrati Libreak Euskal Herrian Gipuzkoan