WARNING:
JavaScript is turned OFF. None of the links on this concept map will
work until it is reactivated.
If you need help turning JavaScript On, click here.
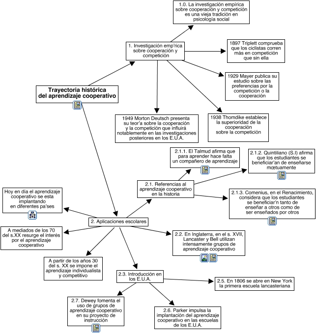
This Concept Map, created with IHMC CmapTools, has information related to: Historia, Trayectoria histórica del aprendizaje cooperativo ???? 2. Aplicaciones escolares, 2.3. Introducción en los E.U.A. ???? 2.6. Parker impulsa la implantación del aprendizaje cooperativo en las escuelas de los E.U.A., 2. Aplicaciones escolares ???? 2.2. En Inglaterra, en el s. XVII, Lancaster y Bell utilizan intensamente grupos de aprendizaje cooperativo, 2. Aplicaciones escolares ???? 2.1. Referencias al aprendizaje cooperativo en la historia, 1. Investigación emp’rica sobre cooperación y competición ???? 1938 Thomdike establece la superioridad de la cooperación sobre la competición, 2.1. Referencias al aprendizaje cooperativo en la historia ???? 2.1.2. Quintiliano (S.I) afirma que los estudiantes se beneficiar’an de enseñarse mœtuamente, Trayectoria histórica del aprendizaje cooperativo ???? 1. Investigación emp’rica sobre cooperación y competición, 2.3. Introducción en los E.U.A. ???? 2.7. Dewey fomenta el uso de grupos de aprendizaje cooperativo en su proyecto de instrucción, 2. Aplicaciones escolares ???? A partir de los años 30 del s. XX se impone el aprendizaje individualista y competitivo, 1. Investigación emp’rica sobre cooperación y competición ???? 1897 Triplett comprueba que los ciclistas corren más en competición que sin ella, 1. Investigación emp’rica sobre cooperación y competición ???? 1929 Mayer publica su estudio sobre las preferencias por la competición o la cooperación, 2. Aplicaciones escolares ???? Hoy en día el aprendizaje cooperativo se esta implantando en diferentes pa’ses, 2.3. Introducción en los E.U.A. ???? 2.5. En 1806 se abre en New York la primera escuela lancasteriana, 1. Investigación emp’rica sobre cooperación y competición ???? 1.0. La investigación empírica sobre cooperación y competición es una vieja tradición en psicología social, 2.1. Referencias al aprendizaje cooperativo en la historia ???? 2.1.1. El Talmud afirma que para aprender hace falta un compañero de aprendizaje, 2. Aplicaciones escolares ???? 2.3. Introducción en los E.U.A., 1. Investigación emp’rica sobre cooperación y competición ???? 1949 Morton Deutsch presenta su teor’a sobre la cooperación y la competición que influirá notablemente en las investigaciones posteriores en los E.U.A., 2.1. Referencias al aprendizaje cooperativo en la historia ???? 2.1.3. Comenius, en el Renacimiento, considera que los estudiantes se beneficiar’n tanto de enseñar a otros como de ser enseñados por otros, 2. Aplicaciones escolares ???? A mediados de los 70 del s.XX resurge el interés por el aprendizaje cooperativo