WARNING:
JavaScript is turned OFF. None of the links on this concept map will
work until it is reactivated.
If you need help turning JavaScript On, click here.
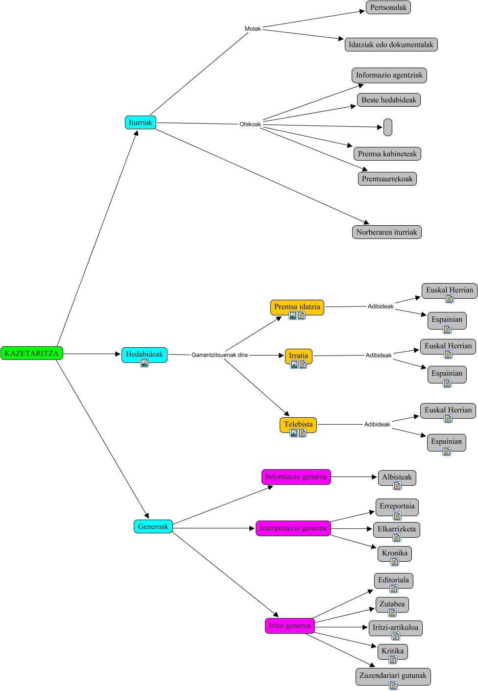
Este Cmap, tiene información relacionada con: Kazetaritza, Irratia Adibideak Espainian, Iturriak Ohikoak Informazio agentziak, Generoak Informazio generoa, Iturriak Motak Idatziak edo dokumentalak, Telebista Adibideak Espainian, Interpretazio generoa Kronika, Iritzi generoa Zutabea, Prentsa idatzia Adibideak Euskal Herrian, KAZETARITZA Generoak, Iritzi generoa Zuzendariari gutunak, Generoak Iritzi generoa, Iturriak Ohikoak Prentsaurrekoak, Interpretazio generoa Elkarrizketa, Hedabideak Garrantzitsuenak dira Telebista, Hedabideak Garrantzitsuenak dira Irratia, Generoak Interpretazio generoa, Iturriak Norberaren iturriak, Iritzi generoa Kritika, Prentsa idatzia Adibideak Espainian, Iritzi generoa Editoriala