Warning:
JavaScript is turned OFF. None of the links on this page will work until it is reactivated.
If you need help turning JavaScript On, click here.
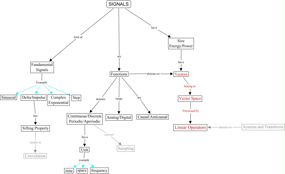
Este Cmap, tiene información relacionada con: Signals, Systems and Transforms abstract to Linear Operators, Delta/Impulse has Sifting Property, Sifting Property results in Convolution, Functions are Causal/Anticausal, Fundamental Signals Example Complex Exponential, SIGNALS are Functions, Continuous/Discrete Periodic/Aperiodic has a Unit, Functions abstract to Vectors, Vector Space Processed by Linear Operators, Size Energy/Power have Vectors, Functions domain Continuous/Discrete Periodic/Aperiodic, Vectors belong to Vector Space, SIGNALS look at Fundamental Signals, SIGNALS have Size Energy/Power, Continuous/Discrete Periodic/Aperiodic convert Sampling, Fundamental Signals Example Sinusoid, Unit example time, Unit example space, Fundamental Signals Example Step, Fundamental Signals Example Delta/Impulse