Warning:
JavaScript is turned OFF. None of the links on this page will work until it is reactivated.
If you need help turning JavaScript On, click here.
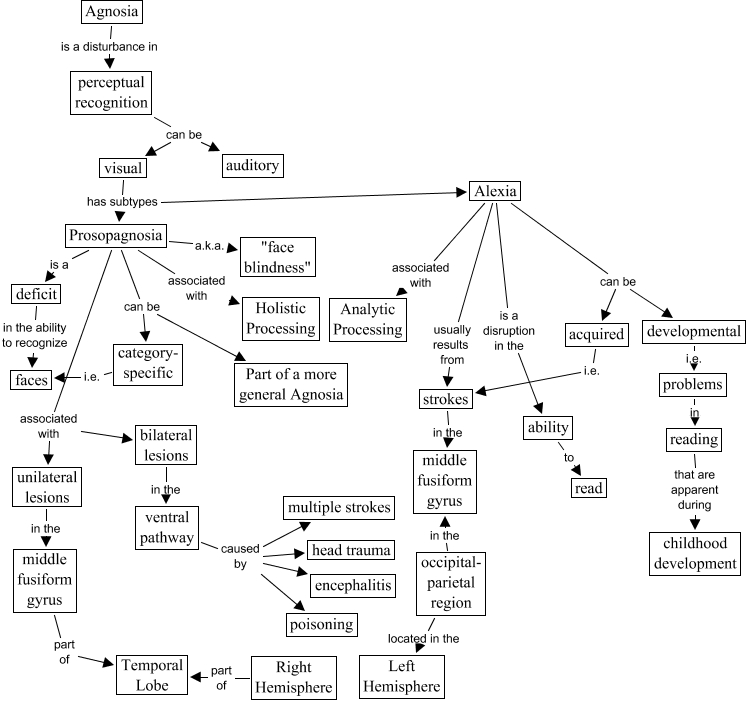
Este Cmap, tiene información relacionada con: Prosopagnosia, bilateral lesions in the ventral pathway, Prosopagnosia can be Part of a more general Agnosia, Alexia is a disruption in the ability, category- specific i.e. faces, Alexia associated with Analytic Processing, Prosopagnosia associated with unilateral lesions, Alexia can be developmental, Alexia can be acquired, deficit in the ability to recognize faces, Prosopagnosia associated with bilateral lesions, Alexia usually results from strokes, perceptual recognition can be visual, Right Hemisphere part of Temporal Lobe, visual has subtypes Alexia, Prosopagnosia associated with Holistic Processing, strokes in the middle fusiform gyrus, ventral pathway caused by multiple strokes, visual has subtypes Prosopagnosia, Prosopagnosia is a deficit, problems in reading