Warning:
JavaScript is turned OFF. None of the links on this page will work until it is reactivated.
If you need help turning JavaScript On, click here.
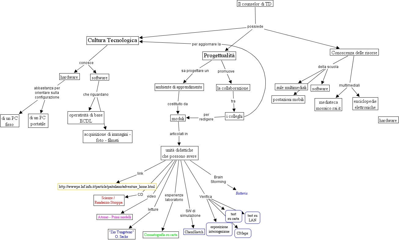
The Concept Map you are trying to access has information related to:
Il profilo del Consulente di TD, Conoscenza delle risorse multimediali mediateca mosaico.rai.it, Conoscenza delle risorse multimediali enciclopedie elettroniche, Conoscenza delle risorse della scuola software, Il counselor di TD possiede Conoscenza delle risorse, unità didattiche che possono avere link http://wwwps.lnf.infn.it/particle/paitaliano/adventure_home.html, ambiente di apprendimento costituito da moduli, Progettualità sa progettare un ambiente di apprendimento, software che riguardano acquisizione di immagini - foto - filmati, unità didattiche che possono avere SW di simulazione ChemSketch, unità didattiche che possono avere Verifica test su carta