Warning:
JavaScript is turned OFF. None of the links on this page will work until it is reactivated.
If you need help turning JavaScript On, click here.
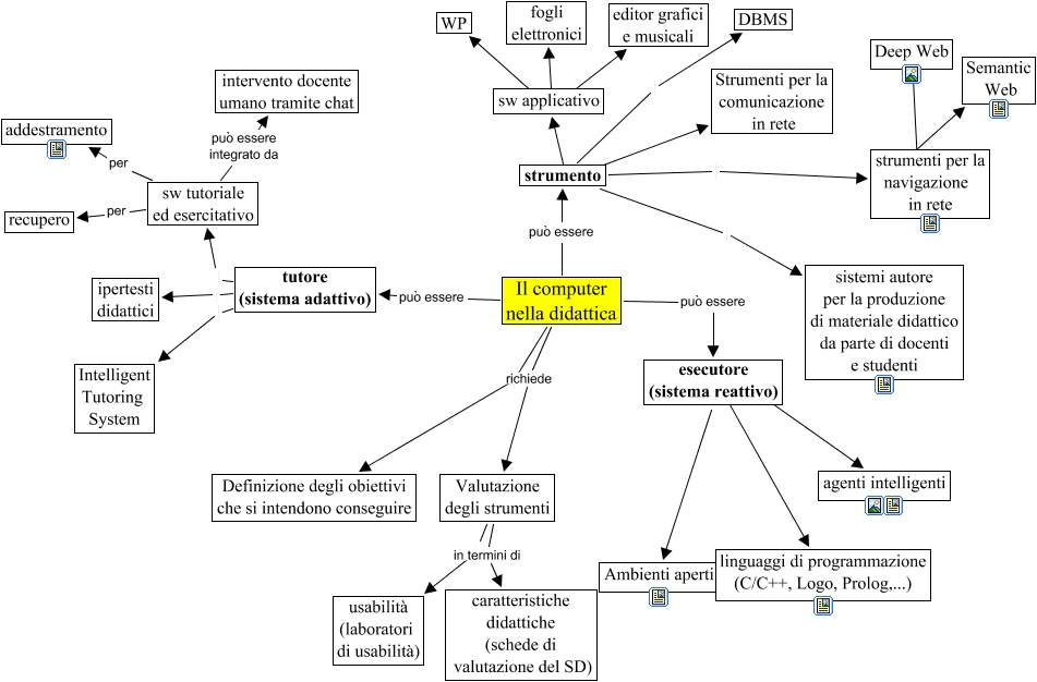
Esse mapa conceitual, produzido no IHMC CmapTools, tem a informação relacionada a: b3, Il computer nella didattica può essere tutore (sistema adattivo), sw tutoriale ed esercitativo per recupero, strumento sistemi autore per la produzione di materiale didattico da parte di docenti e studenti, sw applicativo WP, strumenti per la navigazione in rete Deep Web, Il computer nella didattica richiede Valutazione degli strumenti, sw applicativo fogli elettronici, esecutore (sistema reattivo) linguaggi di programmazione (C/C++, Logo, Prolog,...), strumenti per la navigazione in rete Semantic Web, esecutore (sistema reattivo) Ambienti aperti, strumento Strumenti per la comunicazione in rete, sw tutoriale ed esercitativo può essere integrato da intervento docente umano tramite chat, sw tutoriale ed esercitativo per addestramento, Valutazione degli strumenti in termini di caratteristiche didattiche (schede di valutazione del SD), strumento sw applicativo, strumento DBMS, tutore (sistema adattivo) Intelligent Tutoring System, tutore (sistema adattivo) ipertesti didattici, Il computer nella didattica Definizione degli obiettivi che si intendono conseguire, Il computer nella didattica può essere esecutore (sistema reattivo)