Warning:
JavaScript is turned OFF. None of the links on this page will work until it is reactivated.
If you need help turning JavaScript On, click here.
The Concept Map you are trying to access has information related to:
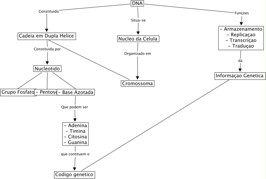
DNAMAP, DNA Situa-se Nucleo da Celula, Nucleotido - Pentose, Nucleotido Grupo Fosfato, Codigo genetico Informaçao Genetica, - Adenina - Timina - Citosina - Guanina que contituem o Codigo genetico, Cadeia em Dupla Helice Constituida por Nucleotido, Nucleo da Celula Organizado em Cromossoma, DNA Funçoes - Armazenamento - Replicaçao - Transcriçao - Traduçao, DNA Constituido Cadeia em Dupla Helice, - Base Azotada Que podem ser - Adenina - Timina - Citosina - Guanina