WARNING:
JavaScript is turned OFF. None of the links on this concept map will
work until it is reactivated.
If you need help turning JavaScript On, click here.
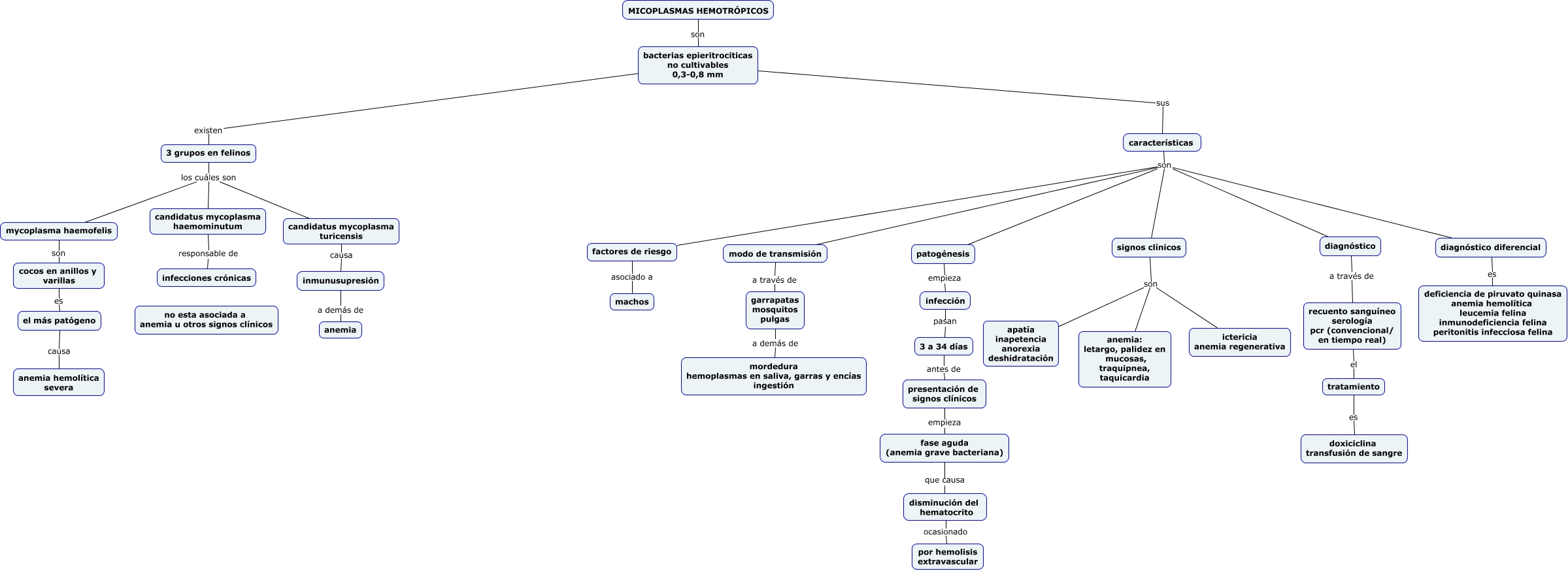
Este Cmap, tiene información relacionada con: Marxismo, bacterias epieritrociticas no cultivables 0,3-0,8 mm existen 3 grupos en felinos, fase aguda (anemia grave bacteriana) que causa disminución del hematocrito, infección pasan 3 a 34 días, el más patógeno causa anemia hemolítica severa, cocos en anillos y varillas es el más patógeno, características son modo de transmisión, diagnóstico a través de recuento sanguíneo serología pcr (convencional/ en tiempo real), características son patogénesis, presentación de signos clínicos empieza fase aguda (anemia grave bacteriana), características son diagnóstico diferencial, factores de riesgo asociado a machos, características son factores de riesgo, signos clínicos son ictericia anemia regenerativa, 3 grupos en felinos los cuáles son mycoplasma haemofelis, signos clínicos son apatía inapetencia anorexia deshidratación, bacterias epieritrociticas no cultivables 0,3-0,8 mm sus características, características son diagnóstico, candidatus mycoplasma turicensis causa inmunusupresión, signos clínicos son anemia: letargo, palidez en mucosas, traquipnea, taquicardia, candidatus mycoplasma haemominutum responsable de infecciones crónicas