Warning:
JavaScript is turned OFF. None of the links on this page will work until it is reactivated.
If you need help turning JavaScript On, click here.
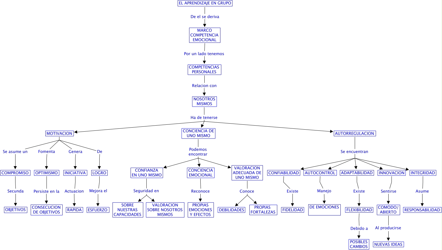
The Concept Map you are trying to access has information related to:
El Aprendizaje en grupo 2, CONFIANZA EN UNO MISMO Seguridad en VALORACION SOBRE NOSOTROS MISMOS, EL APRENDIZAJE EN GRUPO De el se deriva MARCO COMPETENCIA EMOCIONAL, MARCO COMPETENCIA EMOCIONAL Por un lado tenemos COMPETENCIAS PERSONALES, CONCIENCIA EMOCIONAL Reconoce PROPIAS EMOCIONES Y EFECTOS, AUTORREGULACION Se encuentran AUTOCONTROL, CONFIANZA EN UNO MISMO Seguridad en SOBRE NUESTRAS CAPACIDADES, MOTIVACION Fomenta OPTIMISMO, COMPETENCIAS PERSONALES Relacion con NOSOTROS MISMOS, AUTORREGULACION Se encuentran INTEGRIDAD, AUTORREGULACION Se encuentran CONFIABILIDAD