Warning:
JavaScript is turned OFF. None of the links on this page will work until it is reactivated.
If you need help turning JavaScript On, click here.
The Concept Map you are trying to access has information related to:
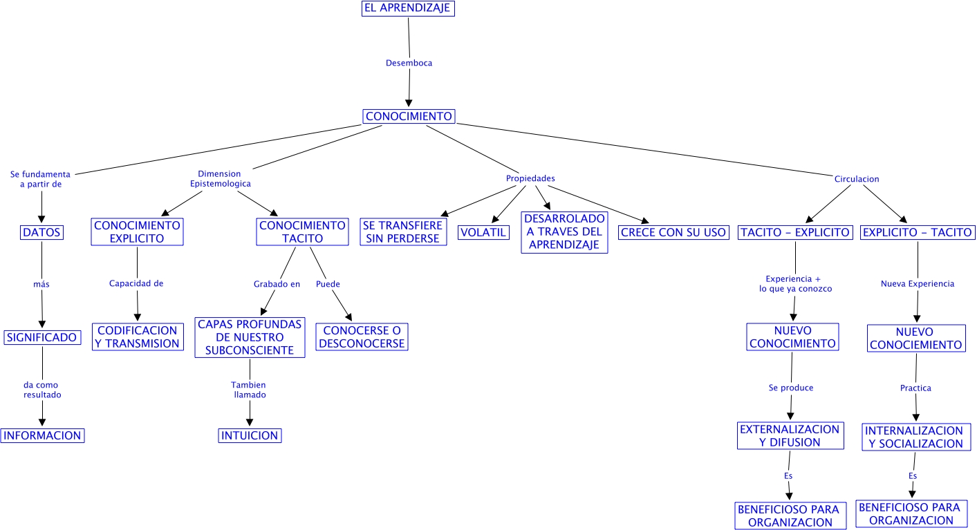
El Aprendizaje 3, CONOCIMIENTO Propiedades SE TRANSFIERE SIN PERDERSE, CONOCIMIENTO Propiedades VOLATIL, CONOCIMIENTO Propiedades CRECE CON SU USO, CONOCIMIENTO Circulacion TACITO - EXPLICITO, CONOCIMIENTO TACITO Grabado en CAPAS PROFUNDAS DE NUESTRO SUBCONSCIENTE, CAPAS PROFUNDAS DE NUESTRO SUBCONSCIENTE Tambien llamado INTUICION, NUEVO CONOCIMIENTO Se produce EXTERNALIZACION Y DIFUSION, SIGNIFICADO da como resultado INFORMACION, CONOCIMIENTO EXPLICITO Capacidad de CODIFICACION Y TRANSMISION, CONOCIMIENTO Dimension Epistemologica CONOCIMIENTO TACITO