WARNING:
JavaScript is turned OFF. None of the links on this concept map will
work until it is reactivated.
If you need help turning JavaScript On, click here.
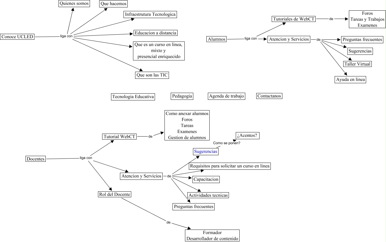
Este Cmap, tiene información relacionada con: pagina_UCLED, Conoce UCLED liga con Que son las TIC, Atencion y Servicios de Requisitos para solicitar un curso en linea, Tutoriales de WebCT de Foros Tareas y Trabajos Examenes, Atencion y Servicios de Sugerencias, Alumnos liga con Tutoriales de WebCT, Docentes liga con Atencion y Servicios, Docentes liga con Rol del Docente, Atencion y Servicios de Actividades tecnicas, Atencion y Servicios de Preguntas frecuentes, Atencion y Servicios de Capacitacion, Atencion y Servicios de Preguntas frecuentes, Atencion y Servicios de Ayuda en linea, Conoce UCLED liga con Que hacemos, Conoce UCLED liga con Infraestrutura Tecnologica, Conoce UCLED liga con Que es un curso en linea, mixto y presencial enriquecido, Rol del Docente de Formador Desarrollador de contenido, Conoce UCLED liga con Educacion a distancia, Conoce UCLED liga con Quienes somos, Sugerencias Como se ponen? ¿Acentos?, Atencion y Servicios de Taller Virtual